關于2021年國民經濟和社會發展計劃執行情況與2022年國民經濟和社會發展計劃草案的報告
——2022年3月5日在第十三屆全國人民代表大會第五次會議上
國家發展和改革委員會
各位代表:
受國務院委托,現將2021年國民經濟和社會發展計劃執行情況與2022年國民經濟和社會發展計劃草案提請十三屆全國人大五次會議審查,并請全國政協各位委員提出意見。
一、2021年國民經濟和社會發展計劃執行情況
2021年是黨和國家歷史上具有里程碑意義的一年,也必將是載入史冊的一年。我們隆重慶祝中國共產黨成立一百周年,如期打贏脫貧攻堅戰,正式宣布全面建成小康社會、實現第一個百年奮斗目標,開啟全面建設社會主義現代化國家、向第二個百年奮斗目標進軍新征程。我們召開黨的十九屆六中全會,總結黨的百年奮斗重大成就和歷史經驗,通過百年黨史上第三個歷史決議。在以習近平同志為核心的黨中央堅強領導下,各地區各部門堅持以習近平新時代中國特色社會主義思想為指導,全面貫徹黨的十九大和十九屆歷次全會精神,弘揚偉大建黨精神,按照黨中央、國務院決策部署,認真執行十三屆全國人大四次會議審議批準的《政府工作報告》和審查批準的《中華人民共和國國民經濟和社會發展第十四個五年規劃和2035年遠景目標綱要》、2021年國民經濟和社會發展計劃,落實全國人大財政經濟委員會審查意見,完整、準確、全面貫徹新發展理念,扎實做好“六穩”、“六?!惫ぷ?,注重宏觀政策跨周期和逆周期調節,有效應對多種風險挑戰,構建新發展格局邁出新步伐,高質量發展取得新成效,統籌疫情防控和經濟社會發展,全年主要目標任務較好完成,“十四五”實現良好開局,我國發展又取得新的重大成就。
(一)強化外防輸入內防反彈,常態化疫情防控有力有序。堅持人民至上、生命至上,堅持全鏈條精準防控“動態清零”,保持全球疫情防控優勢地位。
一是分區分級防控舉措精準高效。嚴格落實人、物、環境同防措施,加強公共衛生防控救治能力建設,最大限度遏制疫情通過口岸傳播,及時有效處置局部地區聚集性疫情,多措并舉抓生產、增供應、強監測、暢物流,著力保障涉疫地區生活必需品供應充足、價格平穩,保障了人民生命安全和身體健康,維護了正常生產生活秩序。
二是疫苗接種和藥物研發穩步推進。全力保障疫苗生產供應,截至2021年底,全國累計生產疫苗超過50億劑,提升疫苗對變異毒株的適應性,分地區、分年齡段推進疫苗接種,累計報告接種新冠疫苗28.4億劑次,完成全程接種人數超過12億人,全程接種覆蓋率超過85%。我國首個抗新冠病毒特效藥獲批上市。
三是抗疫國際合作成效突出。積極開展共享樣本、共享數據、共享應對措施等。2021年,我國已向120多個國家和國際組織提供了超過20億劑疫苗,成為世界對外提供新冠肺炎疫苗最多的國家。參與并支持新冠肺炎疫苗實施計劃,提高疫苗在發展中國家的可及性和可負擔性,發展中國家迄今獲得的疫苗大多數來自我國。
(二)創新和完善宏觀調控,經濟基本盤進一步鞏固。加快構建新發展格局,加強宏觀政策跨周期調節,做好保供穩價工作,加大助企紓困力度,實現了較高增長和較低通脹的優化組合,經濟保持較好發展態勢。
一是經濟增速穩居主要經濟體前列。初步核算,2021年國內生產總值達到114.37萬億元,增長8.1%,是世界經濟恢復發展的主要貢獻國,占世界經濟的比重進一步提升;人均國內生產總值超過1.2萬美元,超過全球平均水平。全國城鎮新增就業1269萬人,全國城鎮調查失業率平均為5.1%,居民消費價格指數上漲0.9%,國際收支保持基本平衡,年末外匯儲備規模保持在3.2萬億美元以上。
二是保持宏觀政策連續性針對性。宏觀政策適應跨周期調節需要,保持對經濟恢復必要支持力度,同時考慮為今年應對困難挑戰預留政策空間。積極的財政政策提質增效、更可持續。保持必要的財政支出規模,地方政府專項債券發行使用管理進一步優化,建立常態化財政資金直達機制,將2.8萬億元中央財政資金納入直達范圍,及時為基層保基本民生、保工資、保運轉提供財力支持。全年新增減稅降費為市場主體減負超過1萬億元。對制造業中小微企業、煤電和供熱企業實施階段性緩繳稅費。貨幣政策靈活精準、合理適度,靈活運用降準、再貸款、再貼現等多種政策工具,兩次全面降準,流動性保持合理充裕,廣義貨幣供應量(M2)余額和社會融資規模存量分別增長9%和10.3%。加大對實體經濟、重點領域和薄弱環節的支持力度,企業綜合融資成本穩中有降,全年新增人民幣貸款19.95萬億元,比上年多增3150億元,大型商業銀行普惠小微企業貸款增幅超過40%,企業貸款平均利率為4.61%,比上年下降0.1個百分點。強化穩崗擴就業政策落實,扎實做好高校畢業生等重點群體就業工作,推進大眾創業萬眾創新。三是糧食能源等重要資源保供穩價工作有力有效。針對玉米、煤炭、鐵礦石、銅鋁鋅等大宗商品價格異常波動,及時采取供需雙向調節、期現貨市場聯動監管、預期引導等措施,打出保供穩價的政策組合拳,有力促進了價格回歸合理區間。加強糧食市場調控,合理安排進口和政策性糧食庫存銷售,有效保障糧食市場穩定供應。加強期貨市場監管和新棉收購引導,適時增加中央儲備棉投放,促進棉花市場平穩有序運行。著力解決煤炭電力供應緊張問題,推動煤炭增產增供和價格回歸合理水平,支持發電供熱企業紓困解難,提升煤電支撐保障能力,改革完善煤電價格市場化形成機制,擴大市場交易價格上下浮動幅度,加強煤炭、液化天然氣(LNG)等能源物資產運需銜接和運輸保障,確保民生和公共用能需求,推進全社會節約用電。發揮跨部門協調工作機制作用,做好化肥市場保供穩價工作。制定實施原材料價格上漲應對方案以及分品種保供穩價工作方案。發揮國家儲備市場調節作用,分批投放原油成品油和銅鋁鋅等國家儲備。
四是防范化解重點領域風險扎實推進。壓實地方屬地責任、部門監管責任和企業主體責任,把握風險處置的力度和節奏,有序化解重點領域風險。堅持房子是用來住的、不是用來炒的定位,妥善處置高負債房地產企業風險,維護房地產市場平穩健康發展。反壟斷、反不正當競爭、防止資本無序擴張取得重要成效。對嚴重違法違規的企業集團和一些地方的高風險金融機構及時“精準拆彈”。地方政府隱性債務風險防范化解工作扎實推進。
(三)推進高水平科技自立自強,產業鏈供應鏈安全穩定韌性持續提升。創新驅動發展戰略深入實施,我國的全球創新指數排名提升至第12位,全產業鏈優勢與國內外需求有效銜接。
一是國家戰略科技力量加快壯大。首批國家實驗室組建運行,北京、上海、粵港澳大灣區國際科技創新中心和懷柔、張江、大灣區、合肥綜合性國家科學中心引領帶動效應持續顯現,成渝區域科技創新中心加快建設。生物育種等國家產業創新中心建設步伐加快,國家工程研究中心優化整合順利完成。推動建立以企業為主體的科技創新體系,完善推廣“揭榜掛帥”、“賽馬”等機制。制定實施基礎研究十年規劃、科技體制改革三年攻堅方案、知識產權強國建設綱要(2021-2035年)。推進科技創新2030-重大項目。重大創新成果豐碩,“天問一號”探測器成功著陸火星,“羲和號”探日衛星成功發射,空間站天和核心艙和天舟貨運飛船完成對接,中國人首次進入自己的空間站,自主第三代核電機組“華龍一號”投入商業運行,“深海一號”深水大氣田成功投產,白鶴灘水電站全球單機容量最大功率百萬千瓦水輪首批機組投產發電,國家重大科技基礎設施航空遙感系統投入使用。
二是產業鏈供應鏈自主可控能力持續增強。推進保鏈穩鏈強鏈,推進實施基礎軟件、工業母機、新能源汽車和智能汽車、能源綠色低碳轉型發展等領域關鍵核心技術攻關。延續實施研發費用加計扣除政策,將制造業企業研發費用加計扣除比例提高到100%。企業研發經費增長15.5%。推動原料藥產業高質量發展,促進生物醫藥、高端儀器等重點領域產業鏈供應鏈安全穩定。推進鐵礦石、銅等產供儲加銷體系建設,支持國內鐵礦資源項目開發建設,戰略性礦產資源安全保障能力進一步提升。
三是產業結構持續優化。振作工業經濟運行,推動工業高質量發展,實施制造業核心競爭力提升五年行動計劃和產業基礎再造工程,制造業生產穩定、效益改善帶動投資持續恢復。2021年制造業增加值占國內生產總值的比重達到27.4%,比上年提高1.1個百分點;帶動制造業固定資產投資增速達到13.5%。先進制造業和現代服務業融合發展,加快推動制造服務業高質量發展,第二批先進制造業和現代服務業融合發展試點順利開展。中國品牌日活動成功舉辦。
四是新產業新業態茁壯成長。戰略性新興產業集群建設穩步推進,新興產業發展水平不斷提升,高技術制造業增加值、高技術產業投資分別增長18.2%、17.1%。國產商用飛機持續創新發展,北斗產業化應用不斷深化,國家民用空間基礎設施建設加快推進。數字經濟健康發展,實施“東數西算”工程,布局建設全國一體化大數據中心,完善數字經濟監管制度,統籌線上線下一體化監管,推動平臺經濟規范健康持續發展。雙創活動周系列活動成功舉辦,創業帶動就業示范行動深入實施,全社會創新創業熱情進一步激發釋放。
(四)堅持擴大內需這個戰略基點,國內大循環加快暢通。著力培育完整內需體系,充分激發國內需求潛力,消費和投資穩定恢復,供需循環進一步暢通。
一是消費在持續恢復中穩步升級。完善消費場所常態化疫情防控舉措,挖掘消費潛力,全面促進消費,居民消費持續恢復。基本消費品產銷穩定增長,升級類商品消費增勢良好,新能源汽車等銷量快速增長,餐飲、旅游、文化、體育、娛樂等服務消費逐步恢復。新型消費加快培育,線上線下消費融合持續推進。農村電商、物流覆蓋面擴大,全國建制村“快遞進村”比例超過80%,農村消費潛力進一步釋放。社會消費品零售總額達到44.08萬億元,增長12.5%;網上零售額達到13.09萬億元,增長14.1%,其中實物商品網上零售額達到10.8萬億元,增長12%,占社會消費品零售總額的24.5%。
二是投資補短板力度持續加大。中央預算內投資注重聚焦大事、急事、難事,“十四五”規劃《綱要》102項重大工程項目有序實施,“兩新一重”和補短板項目建設積極推進。公共衛生、防災減災、重大科技和能源領域基礎設施建設步伐加快,150項重大水利工程累計開工62項,新開工改造城鎮老舊小區達5.6萬個。規范推廣政府和社會資本合作(PPP)模式,深入推進投融資體制機制改革。開展基礎設施領域不動產投資信托基金(REITs)試點,有效盤活基礎設施存量資產。固定資產投資(不含農戶)增長4.9%,其中民間投資增長7.0%,社會領域投資增長10.7%。
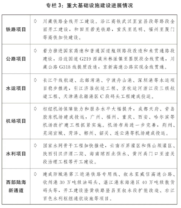
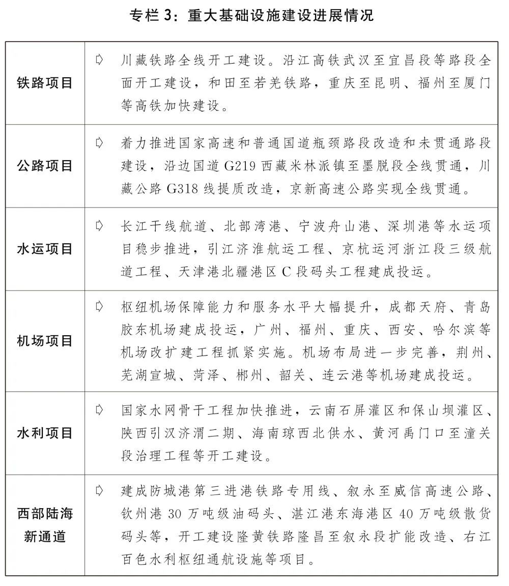
三是基礎設施發展質量效益不斷提升。川藏鐵路、西部陸海新通道、沿江高鐵等重大項目建設進展順利,烏東德水電站12臺機組全部建成投產,雅魯藏布江下游水電開發前期工作有序推進。全年鐵路投資完成7489億元,鐵路營運總里程突破15萬公里,其中高鐵運營里程突破4萬公里,“四縱四橫”高鐵網全面建成,“八縱八橫”高鐵網正在加密形成。修訂國家公路網規劃和全國港口與航道布局規劃,公路水路建設穩步推進,建成自動化碼頭10座。革命老區、沿邊抵邊基礎設施建設扎實推進。加快推進新型基礎設施建設,建成全球最大的5G獨立組網網絡。交通低碳、智能發展加快推進。

四是現代流通體系加快建設。編制現代流通、現代物流、冷鏈物流、糧食物流等系列重大專項規劃,物流基礎設施建設穩步推進,全年新增國家物流樞紐25個,國家骨干冷鏈物流基地建設步伐加快,“通道+樞紐+網絡”現代物流運行體系初步形成。統籌開展縣域商業體系建設和城市商業提升行動。積極推動物流降本增效,社會物流成本水平穩中有降。
(五)全面實施鄉村振興戰略,農業農村現代化扎實推進。鄉村振興戰略規劃深入實施,脫貧地區發展能力不斷增強,農村一二三產業融合發展取得新進展。
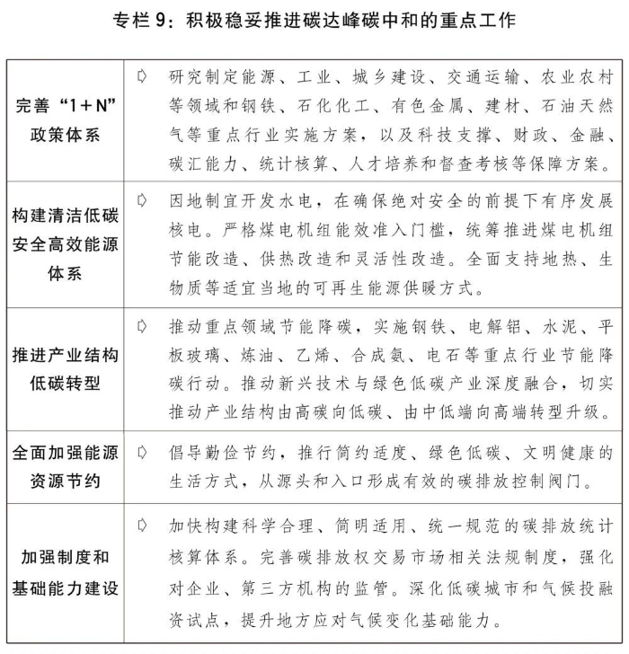
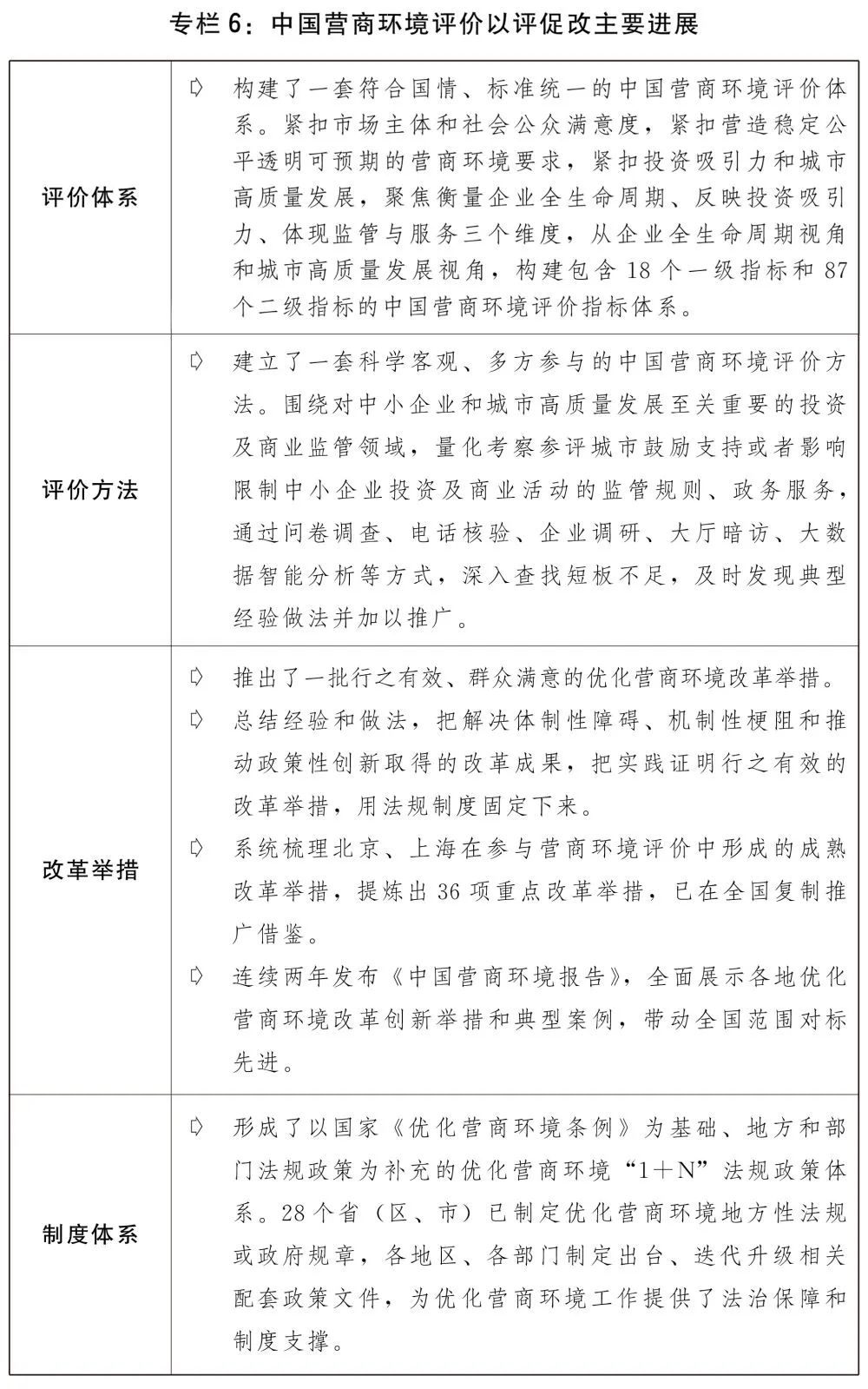
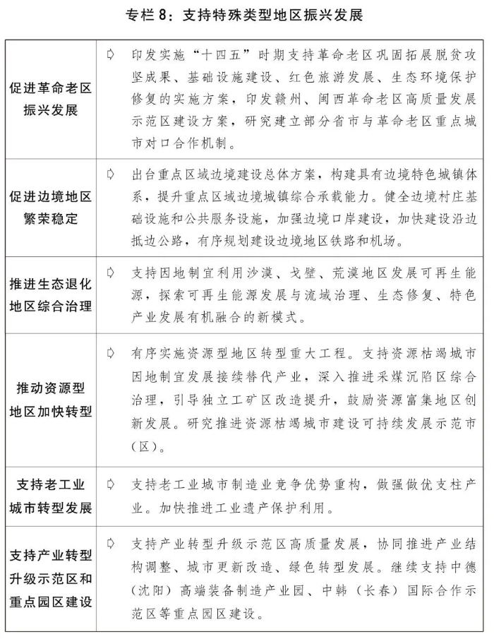
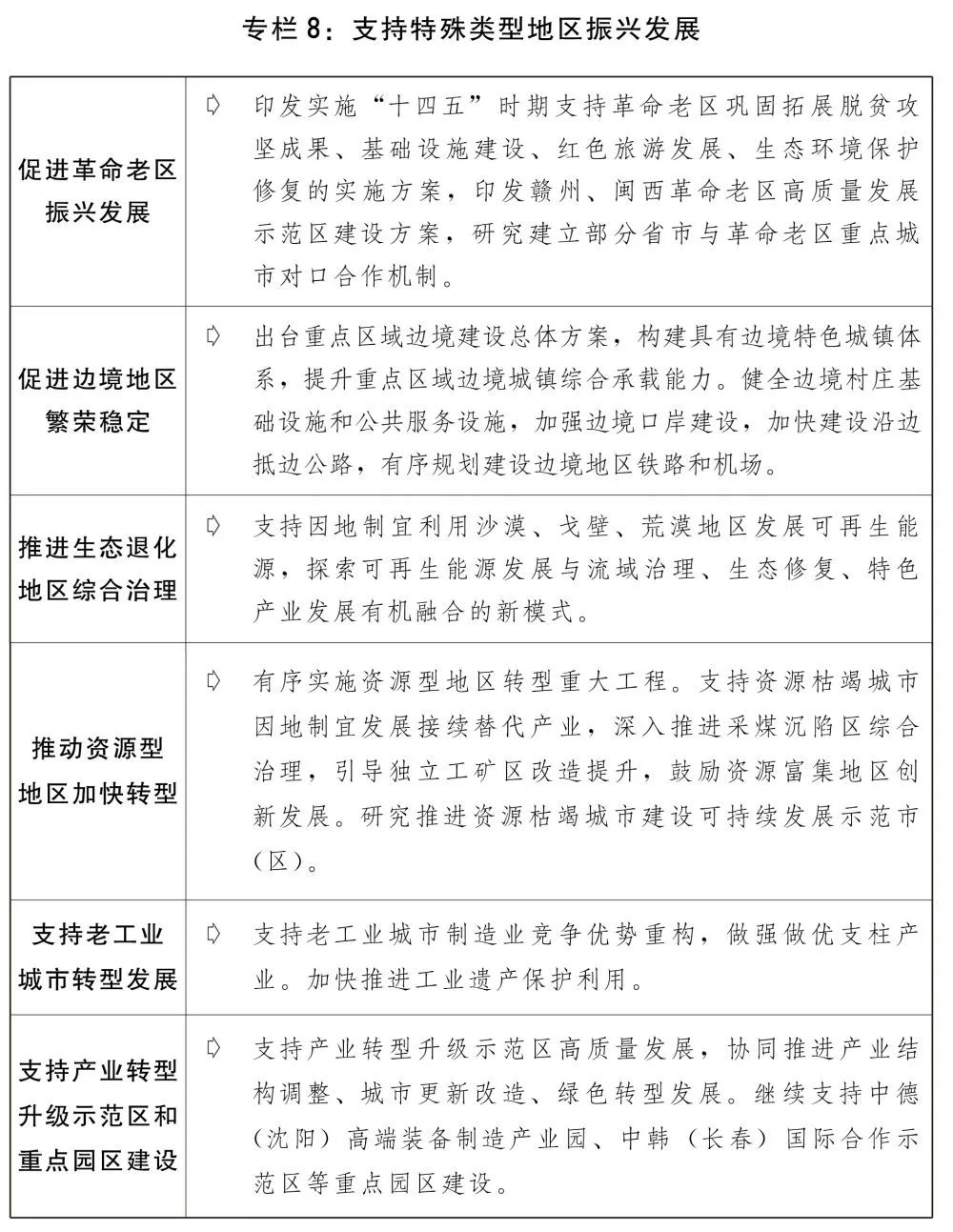
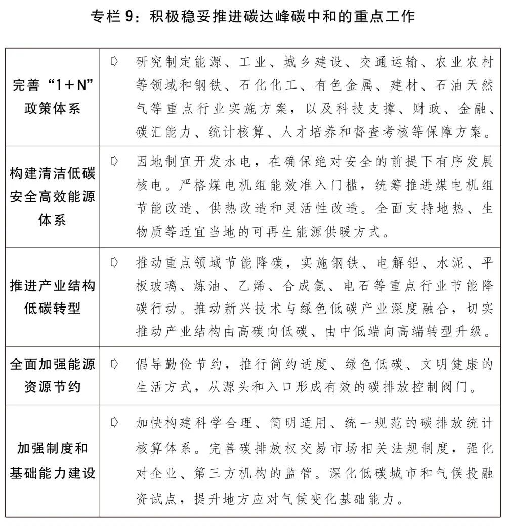
一是鞏固拓展脫貧攻堅成果同鄉村振興有效銜接。確定160個國家鄉村振興重點幫扶縣。加大銜接推進鄉村振興補助資金投入力度,支持欠發達地區培育特色優勢產業。加強對脫貧不穩定戶、邊緣易致貧戶和突發嚴重困難戶的監測幫扶,將240萬人納入低保或特困供養范圍。加大以工代賑和易地扶貧搬遷后續扶持工作力度,開展搬遷安置區就業協作幫扶,基本實現有勞動力的搬遷家庭至少一人就業,脫貧勞動務工規模達3145萬人。推動消費幫扶提檔升級,市場化幫扶比例超過2/3。深化東西部協作和中央單位定點幫扶,開展“萬企興萬村”行動,推動脫貧地區種養業高質量發展。二是現代農業基礎持續夯實。及時有力做好洪澇、臺風、干旱等自然災害應對,啟動512處大中型灌區續建配套與現代化改造。對種糧農民一次性發放200億元補貼,應對農資價格較快上漲等影響。提高稻谷、小麥最低收購價,確保口糧絕對安全。糧食總產量達到13657億斤,實現高位增產,玉米年產量創歷史最高水平,肉蛋奶產量達到1.6億噸,蔬菜、水果等“菜籃子”產品量足價穩。農業生產力布局優化與結構調整加快推進,新建高標準農田1.05億畝。啟動實施國家黑土地保護工程,東北黑土地保護性耕作7200萬畝。開展全國農業種質資源普查,核心種源技術攻關加快推進,種業振興穩步開局。推進棉花、食糖產供儲加銷體系建設。三是鄉村建設有序推進。實施鄉村建設行動和農村人居環境整治提升五年行動。實施農網鞏固提升工程,進一步提升農村用電質量和水平。開展中小河流治理、大中型病險水庫除險加固等水利薄弱環節工程建設,防汛基礎設施短板進一步補齊。加快長江黃河流域農業面源污染治理項目建設,實施畜禽糞污資源化利用整縣推進項目。因地制宜推進農村廁所革命,全國農村衛生廁所普及率超過70%。生活污水和垃圾治理力度加大,生活垃圾進行收運處理的自然村比例穩定保持在90%以上?,F有行政村全面實現村村通寬帶,農村自來水普及率達84%。深入推進農村產業融合發展,新創建一批農業現代化示范區、國家現代農業產業園,第三批國家農村產業融合發展示范園創建工作積極開展。(六)有效推動區域協調發展和新型城鎮化建設,區域經濟布局調整優化。發揮比較優勢、突出區域特色,著力促進城鄉融合發展,深入實施區域重大戰略和區域協調發展戰略,地區經濟運行穩中加固、穩中向好。一是區域重大戰略深入實施。北京非首都功能疏解取得新突破,國務院印發《關于支持北京城市副中心高質量發展的意見》,雄安新區進入大規模建設階段,落實支持天津濱海新區高質量發展的意見,張家口首都水源涵養功能區和生態環境支撐區加快建設。長江經濟帶生態優先、綠色發展深入推進,生態環境突出問題整改和污染治理“4+1”工程穩步推進實施,生態環境系統保護修復成效明顯,長江十年禁漁實現良好開局,水生生物資源逐步恢復,沿江綜合交通運輸體系加快構建,長江保護法正式實施。粵港澳大灣區建設穩步推進,中共中央、國務院印發《橫琴粵澳深度合作區建設總體方案》、《全面深化前海深港現代服務業合作區改革開放方案》,基礎設施和公共服務融合有序開展。長三角一體化發展深入推進,基礎設施互聯互通水平持續提升,一體化發展體制機制不斷優化,中共中央、國務院印發《關于支持浦東新區高水平改革開放 打造社會主義現代化建設引領區的意見》,構建長三角世界級港口群形成一體化治理體系、共建虹橋國際開放樞紐等重大任務有力推進,生態綠色一體化發展示范區建設取得顯著成效?!笆奈濉秉S河流域生態保護和高質量發展實施方案印發,農業、工業、城鎮生活和尾礦庫污染“3+1”綜合治理方案扎實推進,污染防治、生態保護修復、深度節水控水、水土保持等領域重大工程項目穩步實施,在黃河省區完成1.2萬平方公里水土流失治理任務。二是區域協調發展戰略持續推進。執行新修訂的《西部地區鼓勵類產業目錄》,優惠政策覆蓋面進一步擴大,促進400毫米降水線西側區域保護發展。東北地區國資國企改革持續推進,結構調整與布局優化力度加大,遼寧沿海經濟帶高質量發展規劃印發實施。中共中央、國務院印發《關于新時代推動中部地區高質量發展的意見》。支持湖北經濟社會發展一攬子政策任務全部完成,河南等地救災與災后恢復重建工作扎實推進。鼓勵東部地區進一步提升創新能力,福建全方位推動高質量發展,濟南新舊動能轉換起步區加快建設,江蘇沿海地區發展規劃印發實施。有力推進重點領域重點平臺建設,國家級新區和承接產業轉移示范區、臨空經濟示范區等重點項目加快建設。以脫貧地區為重點的欠發達地區、革命老區、邊境地區、生態退化地區、資源型地區和老工業城市等特殊類型地區振興發展支持力度持續加大。加快發展海洋經濟,推進建設海洋強國。三是以人為核心的新型城鎮化深入推進。堅持走中國特色新型城鎮化道路,進一步完善新型城鎮化戰略,常住人口城鎮化率達64.72%。城市落戶限制有序放開放寬,城鎮基本公共服務覆蓋未落戶常住人口工作持續推進,農業轉移人口技能素質持續提升。城市群和都市圈承載能力不斷提高,成渝地區雙城經濟圈建設“1+N”規劃體系加快形成。縣城補短板強弱項工作加快推進,120個縣城建設示范地區帶動作用有效發揮,邊境地區城鎮功能持續強化,特色小鎮規范健康發展有序推進。國家城鄉融合發展試驗區加快改革探索。(七)持續深化市場化改革,市場主體信心和活力不斷增強。圍繞重點領域和關鍵環節把改革推向深入,聚焦市場主體關切,更加精準地出臺改革方案,各項改革舉措加快落地見效。一是要素市場化配置體制機制繼續完善。完善市場體系基礎制度,出臺實施要素市場化配置綜合改革試點總體方案,市場準入負面清單制度改革持續深化。建設高標準市場體系行動方案落地實施,全國統一大市場建設穩步進行。招標投標領域優化營商環境長效機制逐步健全,企業在招標投標、政府采購等方面存在的差別化待遇進一步消除,公共資源交易平臺整合共享深入推進,交易平臺服務行為進一步規范,交易平臺區域一體化合作扎實開展。二是各類市場主體活力進一步激發。深入實施國企改革三年行動方案,加快國有經濟布局優化和結構調整,國有經濟進一步聚焦戰略安全、產業引領、國計民生、公共服務等功能。國有企業混合所有制改革積極穩妥推進,近100戶試點企業完成主體改革任務。持續為民營企業改革發展營造良好環境,20多部涉產權法律法規立改廢,5847件涉產權規章規范性文件被清理。民營企業進入油氣進出口、鐵路、核電等領域,首條民間資本控股的杭紹臺高鐵建成通車。總結8個地方72條支持民營企業改革發展的典型做法并向全國推廣,充分發揮示范引領作用。充分發揮各級融資信用服務平臺作用,加強信用信息共享應用促進中小微企業融資。三是全國范圍營商環境持續優化?!胺殴芊备母锶〉眯逻M展。深入實施《優化營商環境條例》,營商環境評價扎實開展,開展營商環境創新試點。出臺實施市場主體登記管理條例,統一市場主體登記制度。規范涉企收費。投資項目審批制度改革持續深化,投資管理法規制度體系基本形成,進一步壓減涉企審批手續和辦理時限,更多事項實現“一網通辦”。強化反壟斷和反不正當競爭執法,加大對平臺企業監管力度。全年新設市場主體2887.2萬戶,市場主體總數超過1.5億戶,其中,個體工商戶1.03億戶,市場主體活躍度保持在70%左右。四是財稅、金融、價格等重點領域改革穩步推進。出臺關于進一步深化預算管理制度改革的意見,印花稅法正式公布。深交所主板和中小板合并順利實施,設立北京證券交易所和廣州期貨交易所,第三支柱養老保險規范發展。創新抽水蓄能價格機制,出臺新能源平價上網政策,優化峰谷分時電價機制,創新天然氣管道運價機制,完善城鎮供水價格政策,非居民廚余垃圾計量收費和超定額累進加價機制逐步建立。電力體制改革多點并進,啟動第二批電力現貨交易試點,配售電競爭性業務有序放開,綠電交易試點正式啟動。油氣體制改革深入推進,建立起以國家石油天然氣管網集團有限公司為紐帶的油氣生產運行新機制,調峰和應急保供能力進一步增強。(八)多措并舉穩定外貿外資,對外開放范圍、領域和層次持續拓展。積極參與國際經濟合作,對外開放水平不斷提高。全年貨物進出口總額達39.1萬億元,增長21.4%,實際使用外商直接投資金額1735億美元,增長20.2%,對外非金融類直接投資額1136億美元,增長3.2%。一是穩外貿穩外資舉措成效明顯。加快發展外貿新業態新模式,外貿進出口質量進一步提升。進博會、廣交會、服貿會、消博會、投洽會等重大展會成功舉辦。擴大跨境電商零售進口試點范圍,布局建設一批海港陸港海外倉。全面深化服務貿易創新發展試點穩步推進。深入落實外商投資法,制定發布2021年版全國和自貿試驗區外商投資準入負面清單,特別管理措施分別縮減至31條、27條。中國(上海)自貿試驗區臨港新片區建設發展再上新臺階。穩妥有序推進資本項目開放,跨境人民幣結算政策進一步完善。健全全口徑外債管理,持續優化外債結構,開展中長期外債監督檢查和風險排查試點,防范企業外債風險。著力引導企業外債資金用于落實國家重大戰略、促進重點領域發展。二是共建“一帶一路”高質量發展取得新進展。截至2021年底,我國已與145個國家、32個國際組織簽署200多份共建“一帶一路”合作文件。統籌推進境外項目疫情防控和生產建設,一批重大標志性項目取得積極進展,中老鐵路建成通車,中巴、中蒙俄、中國-中南半島等經濟走廊以及雅萬高鐵、匈塞鐵路等重點項目建設穩步推進,比雷埃夫斯港第二階段股權順利交割。扎實推進第三方市場合作?!耙粠б宦贰本G色能源合作加快推進。中歐班列安全穩定運行,全年開行1.5萬列,運送貨物146萬標箱,分別增長22%、29%,重箱率98.1%,累計通達歐洲23個國家的180個城市。“一帶一路”風險防控和安全保障體系建設不斷完善,地方參與和融入共建“一帶一路”水平不斷提升。三是對外開放平臺建設穩步推進。海南自由貿易港法以及海南自由貿易港外商投資準入負面清單、跨境服務貿易負面清單頒布實施,對部分進口商品實施“零關稅”政策,放寬市場準入特別措施、鼓勵類產業目錄和貿易自由化便利化措施出臺實施。推進西部陸海新通道主通道建設,打造北部灣國際門戶港,通道沿線與東盟的開放合作持續深化實化。北京國家服務業擴大開放綜合示范區建設扎實推進,新增4個服務業擴大開放綜合試點。四是參與全球經濟治理邁出新步伐。堅定維護以世界貿易組織(WTO)為核心的多邊貿易體制,在二十國集團(G20)、亞太經合組織(APEC)、金磚國家等多邊場合提出中國方案。推動《區域全面經濟伙伴關系協定》(RCEP)正式生效,申請加入《全面與進步跨太平洋伙伴關系協定》(CPTPP)、《數字經濟伙伴關系協定》(DEPA)。中柬(埔寨)自貿協定正式生效實施。中韓自貿協定第二階段談判、中新(加坡)自貿協定升級后續談判等有序推進。(九)扎實推進生態文明建設,全面綠色轉型步伐穩健。深入打好污染防治攻堅戰,污染防治成果鞏固拓展,做好碳達峰碳中和工作,綠色生產生活方式加快形成。一是生態安全屏障逐步筑牢。山水林田湖草沙一體化保護和系統治理扎實推進,國有林場和重點國有林區改革取得積極成效,青藏高原生態屏障區生態保護和修復等重大工程建設規劃加快編制,天然林保護與營造林、退化草原修復、水土流失治理、荒漠化治理、濕地保護等重點任務有序落實,全國新增水土流失治理面積6.2萬平方公里,新增國土綠化面積超1億畝。以國家公園為主體的自然保護地體系加快建立。福建、江西、貴州、海南國家生態文明試驗區建設取得新進展。生態保護補償體制機制更加健全。進一步加強生物多樣性保護,成功舉辦聯合國《生物多樣性公約》第十五次締約方大會第一階段會議。二是碳達峰碳中和工作有序推進。出臺實施《關于完整準確全面貫徹新發展理念做好碳達峰碳中和工作的意見》和《2030年前碳達峰行動方案》,加快構建碳達峰碳中和“1+N”政策體系。加快建立健全綠色低碳循環發展經濟體系,大力推動產業綠色轉型和能源結構調整,以甘肅、青海、內蒙古、寧夏、新疆等地的沙漠、戈壁、荒漠地區為重點,加快推進大型風電、光伏基地項目規劃建設。加大對風電、光伏等可再生能源和煤炭清潔高效利用重點領域的金融支持力度。可再生能源發電裝機規模突破10億千瓦。積極建設性參與聯合國氣候變化格拉斯哥大會各項議題談判磋商。全國碳排放權交易市場啟動上線交易,第一個履約周期納入發電行業重點排放單位2162家,碳減排支持工具落地生效。能源消費強度和總量雙控制度進一步完善,明確重點領域能效標桿水平和基準水平,嚴格能效約束,堅決遏制“兩高”低水平項目盲目發展。三是污染防治攻堅戰持續深化。深入打好污染防治攻堅戰,推動構建現代環境治理體系。細顆粒物(PM2.5)和臭氧協同控制不斷強化,城市黑臭水體和入河入海排污口及工業園排查整治力度加大,土壤污染管控和修復持續深化。推進污水資源化利用,大力推動城鎮環境基礎設施建設,深入推行清潔生產,塑料污染全鏈條治理有力推進,大宗固廢綜合利用取得積極進展,全面實現洋垃圾零進口。全國地級及以上城市空氣質量優良天數比率達到87.5%,PM2.5平均濃度下降9.1%,地表水水質優良(Ⅰ-Ⅲ類)斷面比例提高到84.9%,劣Ⅴ類水質斷面比例降至1.2%。(十)著力保障改善民生,人民生活水平穩步提高。不斷做好普惠性、基礎性、兜底性民生建設,提高公共服務水平,社會保障網進一步織密織牢。一是促進共同富裕各項工作扎實推進。謀劃促進共同富裕頂層設計,支持浙江高質量發展建設共同富裕示范區。收入分配制度改革持續深化,完善初次分配政策,加大再分配調節力度。城鄉居民收入穩步增長,全國居民人均可支配收入實際增長8.1%。二是就業優先政策繼續強化。延續實施部分階段性減負穩崗擴就業政策,創業帶動就業示范行動、就業服務質量提升工程深入開展,推進勞務品牌建設。促進高校畢業生、退役軍人、農民工等重點群體就業創業,加強新就業形態勞動者權益保障,促進靈活就業健康發展。2021年創業帶動就業示范行動帶動就業約200萬人。大規模開展職業技能培訓,支持建設一批公共實訓基地。加強返鄉入鄉創業園建設,強化農民工等人員返鄉入鄉創業平臺支撐。三是教育強國建設步伐加快。教育強國推進工程啟動實施,支撐基礎教育補短板、職業教育樹精品、高等教育創一流。九年義務教育鞏固率、高中階段教育毛入學率分別達到95.4%、91.4%,普通高等教育本專科招生和研究生招生超過1100萬人。扎實推進義務教育“雙減”工作,加強對學科類校外培訓收費監管。提高農村義務教育學生營養膳食補助標準,深入推進義務教育薄弱環節建設與能力提升工作。持續增加普惠性學前教育資源供給,改善縣域普通高中學校基本辦學條件。集中力量支持脫貧縣以義務教育為重點,統籌學前教育資源建設,擴大學位供給。超額完成高職擴招三年行動目標。加強經濟社會發展重點領域急需學科專業建設和人才培養,加大對集成電路、人工智能等學科專業的支持。在集成電路、儲能技術等關鍵領域布局建設一批產教融合創新平臺。新認定63家國家產教融合型企業和21個國家產教融合試點城市。四是健康中國建設穩步推進。深入開展愛國衛生運動,持續推進健康中國行動,實施國民營養計劃。食品藥品等產品質量安全監管不斷加強。公立醫院綜合改革持續深化。推動優質醫療資源擴容和區域均衡布局,國家醫學中心建設工作穩步推進,國家區域醫療中心建設項目試點范圍有序擴大,分級診療和醫聯體建設加快推進。公共衛生防控救治能力建設加快推進,疾控中心建設步伐加快。促進中醫藥傳承創新。推動藥品集中采購常態化制度化,全國藥品和醫用耗材集中帶量采購范圍繼續擴大,醫保目錄內部分藥品價格大幅下降,重大疾病和特殊人群用藥保障水平明顯提高。優化生育政策,實施三孩生育政策及配套支持措施。五是多層次社會保障體系不斷健全?;攫B老保險參保人數達10.29億人,參保率超過91%。推進基本養老保險全國統籌,退休人員基本養老金穩步提高。職工基本醫療保險、城鄉居民基本醫療保險和大病保險制度更趨完善,醫療保障待遇清單制度建立,基本醫療保險覆蓋13.6億人,參保率穩定在95%以上,城鄉居民基本醫療保險參保居民政策范圍內住院費用報銷比例保持在70%,普通門診費用跨省直接結算已覆蓋所有統籌地區,住院費用跨省直接結算率達到60%,長期護理保險制度試點擴大。失業保險、工傷保險參保人數進一步增加,階段性失業補助金政策延續實施,通過工傷保險為202萬人次工傷職工及供養親屬提供待遇保障。加強困難群眾基本生活保障,建立低收入人口動態監測機制,推進分層分類的社會救助體系建設,及時給予基本生活救助、專項救助或急難社會救助。加快推進低保制度城鄉統籌,做到應保盡保。進一步健全社會救助和保障標準與物價上漲掛鉤聯動機制,擴大價格臨時補貼發放范圍。加快完善住房保障體系,支持人口凈流入的大城市擴大保障性租賃住房供給。加強防災減災救災工作,妥善安置受災群眾,支持河南鄭州等地特大暴雨洪澇災害災后恢復重建,防范遏制重特大事故。六是公共服務補短板強弱項提質量深入推進。出臺實施《國家基本公共服務標準(2021年版)》,逐步完善行業標準規范,組織基層標準化試點,完善均等化推進機制。長城、大運河、長征、黃河等國家文化公園標志性項目建設有序推進。實施文化保護傳承利用工程,加強重要文化遺產和重要自然遺產保護利用。推動公共文化服務高質量發展,實施全國智慧圖書館體系、公共文化云建設項目,促進城鄉新型公共文化空間建設。研究制定國民旅游休閑發展綱要,推動落實帶薪休假制度。支持紅色旅游、鄉村旅游高質量發展。制定關于構建更高水平的全民健身服務體系的意見,推進體育公園建設,人均體育場地面積達2.41平方米。深化促進家政服務業提質擴容“領跑者”行動,開展家政企業信用建設行動。加快推進老齡事業和老齡產業協同發展,居家社區機構相協調、醫養康養相結合的養老服務體系初步建立,全社會養老床位數達813.5萬張。老年人合法權益保障工作不斷加強,城鄉無障礙環境明顯改善。發展普惠托育服務體系,推動建設一批方便可及、價格可承受、質量有保障的托育機構。健全殘疾人兩項補貼標準動態調整機制。做好婦女兒童權益保障工作,推進兒童友好城市建設,未成年人救助保護網絡逐步健全,殘疾人、孤兒等社會福利制度不斷完善。
總的來看,2021年經濟增長、就業、居民消費價格、國際收支等預期目標較好完成,科技創新、資源節約、環境保護、社會保障等領域指標持續改善,糧食能源生產穩步增長,全年經濟社會發展主要目標任務完成情況良好。事非經過不知難。面對復雜嚴峻的國際國內形勢,我們保持戰略定力,堅定不移辦好自己的事,奮力完成改革發展艱巨任務,順利實現了全面建成小康社會的第一個百年奮斗目標,在全面建設社會主義現代化國家、向第二個百年奮斗目標進軍的新征程上邁出了堅實一步。這些成績的取得,是以習近平同志為核心的黨中央堅強領導的結果,是習近平新時代中國特色社會主義思想科學指引的結果,是全黨全國各族人民勠力同心、艱苦奮斗的結果。同時也要看到,當前我國發展面臨的問題和挑戰明顯增多。從國際形勢看,全球疫情仍在持續,世界經濟復蘇動力不足,大宗商品價格高位波動,外部環境更趨復雜嚴峻和不確定。從國內形勢看,經濟發展面臨多年未見的需求收縮、供給沖擊、預期轉弱三重壓力,局部疫情時有發生,新的經濟下行壓力凸顯,一些領域風險可能加快暴露,保持經濟平穩運行難度明顯加大。一是總需求收縮。市場環境總體趨緊,消費和投資恢復遲緩,有效需求依然不足。居民人均可支配收入兩年平均增速低于疫情前水平,加上疫情散發的擾動,城市居民的消費能力、消費意愿受到抑制,線下接觸性消費恢復仍受疫情影響。投資內生動力不強,制造業投資后續增長基礎不牢,房地產土地購置面積下降、開發投資增速下滑,一些地方土地出讓收入減少、資金用地等要素保障不足,影響擴大有效投資。同時,隨著部分國家經濟秩序恢復后供需缺口收窄,國際市場競爭更加激烈,穩出口難度增加。二是結構性短缺。企業生產仍面臨要素短缺等問題,煤炭和電力供應保障仍然存在一些制約因素,石油天然氣等大宗商品供應履約易受全球供求形勢變化、地緣政治風險等影響,部分行業“卡脖子”問題突出,缺芯、缺柜、缺工等問題仍不同程度存在。高技術產業發展面臨的國際環境更加嚴峻,科技創新能力還有待加強。資源環境壓力也會對部分產品供給形成一定制約。三是成本和價格上揚。需求趨緊,供給受限,能源、礦產等大宗商品價格高位運行,企業主要生產經營指標不容樂觀,一些中下游制造業企業特別是小微企業消化成本壓力難度增大,用工貴、應收賬款回收難等問題凸顯。四是經濟金融領域風險有所抬頭。一些高負債、盲目擴張的企業特別是房地產企業風險暴露。部分中小銀行資產質量下降,部分地區金融風險仍在積聚。一些地方經濟恢復發展困難較多,基層財政收支矛盾仍較突出,部分地方政府償債壓力大,?;久裆⒈9べY、保運轉難度仍然較大。生育、養育、教育、醫療、養老、環保等民生領域還有不少短板弱項。保障糧食安全和能源供應還面臨不少挑戰,資本無序擴張可能形成較大風險隱患。安全生產壓力仍然較大,極端天氣事件可能趨多趨強,防災減災任務艱巨。五是市場預期不穩。不少市場主體特別是小微企業和個體工商戶生產經營困難,對市場前景存在擔憂,穩就業任務更加艱巨。此外,多目標多政策的統籌協調能力有待提升,政府工作存在不足,形式主義、官僚主義仍然突出,脫離實際、違背群眾意愿現象屢有發生,有的在政策執行中采取“一刀切”、運動式做法,有的地方對碳達峰碳中和目標的理解和認識還有偏差,有的地方對政策執行簡單機械,有的存在局部合理政策疊加造成負面影響。我們既要正視困難,也要堅定信心。盡管我國經濟運行面臨的困難和挑戰明顯增多,但經濟持續恢復發展的良好態勢沒有改變,支撐高質量發展的生產要素條件沒有改變,經濟韌性強、長期向好的基本面沒有改變,我國發展仍處于重要戰略機遇期。在以習近平同志為核心的黨中央堅強領導下,黨的百年奮斗重大成就和歷史經驗匯聚強大精神力量,集中力量辦大事的制度優勢持續彰顯,綜合國力穩步增強和超大規模國內市場潛力形成堅強支撐,改革開放深入推進激發市場活力,區域城鄉協調發展培育強大動力,特別是億萬人民有追求美好生活的強烈愿望、創業創新的巨大潛能、共克時艱的堅定意志,還積累了應對重大風險挑戰的豐富經驗,我們有基礎、有條件、有信心、有能力保持經濟平穩健康可持續發展。二、2022年經濟社會發展總體要求、主要目標和政策取向2022年將召開中國共產黨第二十次全國代表大會,是黨和國家事業發展進程中十分重要的一年,做好經濟工作,意義十分重大。做好2022年經濟工作,要在以習近平同志為核心的黨中央堅強領導下,以習近平新時代中國特色社會主義思想為指導,全面貫徹落實黨的十九大和十九屆歷次全會精神,弘揚偉大建黨精神,堅持穩中求進工作總基調,完整、準確、全面貫徹新發展理念,加快構建新發展格局,全面深化改革開放,堅持創新驅動發展,推動高質量發展,堅持以供給側結構性改革為主線,統籌疫情防控和經濟社會發展,統籌發展和安全,繼續做好“六穩”、“六?!惫ぷ?,持續改善民生,著力穩定宏觀經濟大盤,保持經濟運行在合理區間,保持社會大局穩定,迎接黨的二十大勝利召開。在具體工作中,要正確把握社會主要矛盾和中心任務,重視戰略策略問題,把戰略的堅定性和策略的靈活性結合起來,深化對重大理論和實踐問題的研究,正確認識和把握實現共同富裕的主要目標和實踐途徑,正確認識和把握資本的特性和行為規律,正確認識和把握初級產品供給保障,正確認識和把握防范化解重大風險,正確認識和把握碳達峰碳中和,在整體推進中實現重點突破,以重點突破帶動經濟社會發展水平整體躍升。要把穩增長放在更加突出的位置。經濟工作是黨治國理政的中心工作,發展是解決我國一切問題的基礎和關鍵。必須堅持發展是第一要務,牢牢把握穩是主基調、穩是大局,努力解決經濟運行中的兩難、多難問題,促進平穩健康可持續發展。要統籌穩增長、調結構、推改革。加快轉變發展方式,著力在提高供給體系質量、暢通經濟循環上下更大功夫,深入實施創新驅動發展戰略,推進高水平科技自立自強,以更大決心推動重點領域關鍵環節改革,著力打通各種卡點、堵點,強化要素保障支撐,增加高質量供給,帶動消費升級、促進有效投資,形成強大國內市場。要堅持實事求是。立足社會主義初級階段基本國情,尊重發展規律、客觀實際和群眾需求,因地制宜創造性地開展工作,把各方面干事創業積極性充分調動起來。要推動有效市場和有為政府更好結合。更加注重運用市場化手段,加快破除制約高質量發展的深層次體制機制障礙,建設更高水平開放型經濟新體制,加快打造國際一流營商環境,更大激發市場活力和社會創造力。要更加注重統籌發展和安全。深刻把握世界百年未有之大變局演變態勢,密切跟蹤國際國內形勢變化,加強重點領域的風險防控,提前做好應對各種復雜局面的工作預案,牢牢守住不發生系統性風險的底線。要堅持以人民為中心的發展思想。在發展中持續改善人民生活,在推動高質量發展中強化就業優先導向,堅持盡力而為、量力而行,完善公共服務政策制度體系,依靠共同奮斗,扎實推動共同富裕,保障好基本民生,不斷增強人民群眾的獲得感、幸福感、安全感。按照上述總體要求,堅持立足當前、著眼長遠,在綜合平衡基礎上兼顧需要與可能,提出2022年經濟社會發展主要預期目標:——國內生產總值增長5.5%左右。主要考慮:一是這一目標充分考慮了當前經濟運行實際,體現了穩就業保民生防風險的需要,有利于引導發展預期、提振市場信心,調動各方面積極性。二是這一目標同近兩年平均經濟增速以及“十四五”規劃目標要求相銜接。三是這一目標符合各方面對我國經濟發展的預期,這是高基數上的中高速增長,體現了主動作為,需要付出艱苦努力才能實現。——城鎮新增就業1100萬人以上,城鎮調查失業率全年控制在5.5%以內。關于城鎮新增就業:綜合考慮高校畢業生等重點群體、產業升級帶來的職工轉崗等就業需求,實現1100萬人以上的城鎮新增就業是保就業的基本要求;同時,隨著經濟持續恢復特別是促進就業各項政策落地見效,實現1100萬人以上的城鎮新增就業有較好支撐。關于城鎮調查失業率:主要考慮就業攸關民生和社會穩定,必須進一步突出就業優先的政策導向,充分體現穩就業的決心,壓實各方特別是各地保就業責任,這一目標也是可以實現的。——居民消費價格漲幅3%左右。主要考慮:綜合輸入性通脹壓力可能延續、生產端成本上升可能逐步向消費端傳導等因素,疊加翹尾影響,預計2022年居民消費價格上漲壓力可能比2021年大,將居民消費價格漲幅設為3%左右,體現了做好生活必需品保供穩價、保持價格總水平基本穩定的工作要求,同時也適當留有余地,有利于穩定市場預期。——居民收入增長與經濟增長基本同步。主要考慮:這是堅持以人民為中心發展思想的必然要求,是擴大消費、穩住經濟的重要基礎。隨著促進就業、提高就業質量、擴大中等收入群體、增加低收入群體收入、加大再分配調節力度等政策措施的推進,2022年居民收入增長有望繼續與經濟增長基本同步。——進出口促穩提質,國際收支基本平衡。主要考慮:這是應對復雜嚴峻外部環境變化的需要,也是穩住外資外貿基本盤、保持經濟平穩運行的重要舉措。同時,我國全產業鏈優勢繼續顯現、各項穩外貿穩外資政策落地見效、新業態新模式蓬勃發展、貿易高質量發展步伐加快,可以為進出口促穩提質、國際收支基本平衡提供有力支撐。——糧食產量保持在1.3萬億斤以上。主要考慮:民以食為天,糧穩則天下安,確保糧食安全是必須守住的安全底線。雖然我國糧食連年豐收,但供需仍處于緊平衡狀態,統籌考慮國內糧食消費需求、綜合生產能力、全球糧食市場變化等因素,為保障市場供應和價格穩定,必須保持糧食產量在1.3萬億斤以上。——生態環境質量持續改善,主要污染物排放量繼續下降;能耗強度目標在“十四五”規劃期內統籌考核,并留有適當彈性,新增可再生能源和原料用能不納入能源消費總量控制。主要考慮:按照“十四五”序時進度設置生態環境年度目標,推進精準、科學、依法治污,深入打好污染防治攻堅戰,加快實施各項重點減排工程。同時,綜合當前經濟發展實際、保障能源供給安全與實現節能降碳目標等因素,將能耗強度目標在“十四五”規劃期內統籌考核,留有適當彈性,既為保障經濟平穩運行留出合理用能空間,也能有效推動地方保持節能工作力度,兼顧發展和減排、當前和長遠,在保障能源安全的前提下穩步推進綠色低碳發展,為實現“十四五”時期能耗強度降低目標提供支撐。為實現上述目標,要堅持穩字當頭、穩中求進。宏觀政策要穩健有效,微觀政策要持續激發市場主體活力,結構政策要著力暢通國民經濟循環,科技政策要扎實落地,改革開放政策要激活發展動力,區域政策要增強發展的平衡性協調性,社會政策重在兜住兜牢民生底線。各方面要圍繞貫徹這些重大政策和要求,細化實化具體舉措。加強多元目標統籌,做好各項政策協調銜接,進一步發揮中央和地方兩個積極性,政策發力適當靠前,及時動用儲備政策工具,把握好政策時度效,加強經濟監測預警和政策預研儲備,對苗頭性趨勢性問題早發現早處置,在區間調控基礎上加強定向調控、精準調控、相機調控,增強前瞻性、針對性、有效性,制定風險防范預案,提高政策執行效能,推出更多有利于提振有效需求、加強供給保障、穩定市場預期的實招硬招,努力以工作的確定性對沖外部環境的不確定性,提振各方面對我國發展的信心,確保經濟平穩運行。積極的財政政策要提升效能,更加注重精準、可持續。2022年赤字率擬按2.8%左右安排,比2021年有所下調,既保證財政支出強度,又增強財政可持續性、為應對可能出現的更為復雜局面預留充足空間。預計2022年財政收入繼續增長,加之特定國有金融機構和專營機構上繳近年結存的利潤、調入預算穩定調節基金等,可用財力明顯增加,支出規模比2021年擴大2萬億元以上。新增財力要下沉基層,主要用于落實助企紓困和穩就業?;久裆?,促進消費、擴大需求。強化對中小微企業、個體工商戶、制造業、風險化解等的支持力度。實施新的組合式稅費支持政策。優化支出重點和結構,加大對國家重大戰略任務的財力保障,進一步支持保障和改善民生。中央對地方轉移支付增長18%,比2021年大幅增加,將更多資金納入直達范圍,使基層落實惠企利民政策更有能力更有動力。黨政機關堅持過緊日子,嚴肅財經紀律,堅決嚴控新建樓堂館所,從嚴控制一般性支出。堅決遏制新增地方政府隱性債務。穩健的貨幣政策要靈活適度,保持流動性合理充裕。發揮貨幣政策工具的總量和結構雙重功能,為實體經濟提供更有力支持。2022年保持廣義貨幣供應量(M2)余額、社會融資規模存量增速與國內生產總值名義增速基本匹配,保持宏觀杠桿率基本穩定。完善貨幣供應調控機制,健全市場化利率形成和傳導機制,進一步降低實體經濟綜合融資成本。進一步疏通貨幣政策傳導機制,促進貨幣信貸合理增長,優化信貸結構,用好再貸款、再貼現和定向直達工具,引導金融機構加大對實體經濟特別是制造業、小微企業、科技創新、綠色發展的支持。利用多層次資本市場加大融資支持力度,加大股權融資比例,促進實現金融與科技、產業良性循環。完善外匯市場宏觀審慎管理和微觀監管,保持人民幣匯率在合理均衡水平上的基本穩定。構建防范化解金融風險長效機制,牢牢守住不發生系統性金融風險的底線。就業優先政策要提質加力。堅持實施就業優先戰略,健全就業影響評估機制,在推動高質量發展中強化就業優先導向。大力拓寬就業渠道,注重通過穩市場主體來穩就業,增強創業帶動就業作用。財政、金融等政策都要圍繞就業優先實施,加大對企業穩崗擴崗的支持力度。調整完善部分減負穩崗擴就業政策,使用1000億元失業保險基金支持穩崗和職業技能培訓,持續推進創業帶動就業,落實好創業擔保貸款及貼息政策,深入實施提升就業服務質量工程。繼續做好高校畢業生、退役軍人、農民工等重點群體就業工作,加強脫貧易致貧勞動力就業幫扶,加大對就業困難人員、殘疾人等就業援助力度,確保零就業家庭動態清零。建立促進多渠道靈活就業機制,支持和規范發展新就業形態,推進新就業形態就業人員職業傷害保障試點,維護新就業形態勞動者權益。深入實施技能中國行動,開展大規模多層次職業技能培訓,共建共享一批公共實訓基地,落實好擴大高校畢業生參加職業技能培訓相關政策。健全全方位公共就業服務體系。加強就業監測和失業預警,切實防范化解規模性失業風險,努力實現更加充分更高質量就業。同時,統籌高效做好煤電油氣運調節。充分發揮煤電油氣運保障工作部際協調機制作用,壓實地方政府、部門、企業責任,堅持先立后破、民生優先,確保能源安全供應。增強國內資源生產保障能力,加快油氣、礦產等資源勘探開發,鞏固發展增儲上產良好勢頭。保障電煤供應,加大重點產煤地區和運力緊張地區的電煤運輸保障,完善煤炭市場價格形成機制,提升電力保障能力,確保穩定可靠充足供應,完善新能源上網電價機制,提高天然氣氣源保障水平。有序推進能源結構調整優化。實施全面節約戰略,加強精細化用能管理,確保民生和公共用能需求,推動能效低于基準水平的重點行業企業有序實施改造升級,推動全社會加強節約用電用能。完善國家戰略物資儲備制度。2022年,要按照黨中央、國務院決策部署,突出重點、把握關鍵,著力做好十方面工作。(一)加強和改善宏觀調控,有效擴大國內需求。優化宏觀政策組合,找準政策著力點,增強投資對優化供給結構的關鍵性作用,發揮消費對經濟發展的基礎性作用,釋放內需潛力,激發國內超大規模市場優勢,暢通國內大循環,為穩定宏觀經濟大盤提供堅實基礎。一是完善減負紓困等政策。堅持階段性措施和制度性安排相結合,減稅與退稅并舉。延續實施扶持制造業、小微企業和個體工商戶的減稅降費政策,并提高減免幅度、擴大適用范圍,對小規模納稅人階段性免征增值稅,對小微企業年應納稅所得額100萬元至300萬元的部分,再減半征收企業所得稅。對增值稅留抵稅額實行大規模退稅,重點支持制造業,優先安排小微企業。預計全年減稅退稅約2.5萬億元,其中留抵退稅約1.5萬億元。延續實施階段性降低失業保險、工傷保險費率政策。開展涉企違規收費專項整治行動,堅決查處亂收費、亂罰款、亂攤派。進一步推動解決中小微企業融資難題,擴大普惠金融覆蓋面,用好普惠小微貸款支持工具,繼續增加支農支小再貸款,促進中小微企業融資增量、擴面、降價,推動普惠小微貸款余額明顯增長,持續增加首貸和信用貸款發放。推動金融系統通過降低利率、減少收費等多種措施,向實體經濟讓利。引導金融機構優化信貸管理,繼續對受疫情影響嚴重的行業企業給予融資支持,避免出現行業性盲目限貸、抽貸、斷貸。推動降低企業生產經營成本,清理轉供電環節不合理加價,支持地方對特殊困難行業用電實行階段性優惠政策,加大拖欠中小企業賬款清理力度,引導大型平臺企業降低收費,減輕中小商戶負擔。二是積極擴大有效投資。2022年擬安排地方政府專項債券3.65萬億元,安排中央預算內投資6400億元。高質量建設“十四五”規劃102項重大工程項目。堅持“項目跟著規劃走,資金、要素跟著項目走”,加快推進在建工程,抓緊新開工一批成熟的項目,強化項目謀劃儲備,適度超前布局基礎設施項目。做好土地、用能等要素保障,對國家重大項目實行能耗單列,加強項目調度和監管。擴大戰略性新興產業投資,支持企業擴大設備更新和技術改造投資。補齊農業農村、水利、市政工程、防災減災、應急保障等領域短板,推進城鎮老舊小區改造,有序推進城市更新。推進城市燃氣管道等老化更新改造,加強城市內澇治理,實施中西部中小城市基礎網絡完善工程。完善沿邊抵邊城鎮體系和基礎設施。深化投融資體制機制改革,鼓勵和引導民間資本參與市政、交通、水利、生態環境、社會事業等補短板項目建設。規范有序推廣政府和社會資本合作(PPP)模式,加快推進基礎設施領域不動產投資信托基金(REITs)試點,推動盤活存量資產,形成投資良性循環。三是促進消費持續恢復。進一步釋放消費潛力,繼續培育消費熱點。穩定和擴大汽車等大宗消費,推動汽車等消費品由購買管理向使用管理轉變,支持新能源汽車消費,持續開展新能源汽車下鄉,加強城鎮停車設施和充電樁、換電站等配套設施建設。發展服務消費,放寬服務領域市場準入。落實帶薪休假制度。拓展消費新場景,培育壯大智慧零售、數字文化、智慧旅游等新型消費,促進網絡消費,推動直播電商規范健康發展。推動實施冰雪旅游發展行動計劃。鼓勵有條件的地方開展綠色智能家電下鄉和以舊換新,開展綠色建材下鄉活動。倡導簡約適度、綠色低碳的生活方式和消費模式。促進老字號創新發展。培育發展銀發經濟,開發適老化技術和產品。推進國際消費中心城市培育建設。推動打造區域消費中心。鼓勵有條件的城市發展夜間經濟。健全社區商業配套設施,打造城市便民生活圈,完善縣域商業網絡,加快貫通縣鄉村電子商務體系和快遞物流配送體系。加大消費品質量安全監管力度,打擊假冒偽劣,強化消費者權益保護,進一步改善消費環境。四是適度超前開展重大基礎設施建設。精準有效推進交通、水利、物流、能源、新型基礎設施、民生等領域重大基礎設施項目建設。推進川藏鐵路、西部陸海新通道、沿江高鐵、一批鐵路專用線重點項目和川藏公路G318線提質改造等加快建設。整體推進京津冀、長三角、粵港澳大灣區城市群城際鐵路、市域(郊)鐵路建設。鼓勵推廣軌道交通+土地綜合開發模式經驗。做好中長期鐵路網、國家公路網和全國港口與航道布局規劃修編,強化國家公路、港口和高等級航道網絡功能。推動三峽水運新通道研究論證。實施國家水網重大工程。加快發展公鐵水多式聯運。提升樞紐機場綜合保障能力和服務水平,加快培育支線航空市場,提高國際航空貨運能力。加快“支點城市+骨干走廊”現代流通網絡建設。穩步推進國家物流樞紐、國家骨干冷鏈物流基地建設,強化冷鏈運輸環節疫情防控措施,完善“321”冷鏈物流運行體系。加快物流業制造業融合創新發展,積極推動多式聯運、智慧物流等新業態新模式發展。布局一批新型基礎設施項目,加快推進5G、千兆光網、一體化大數據中心、北斗產業化重大工程、民用空間基礎設施等建設,推動傳統基礎設施智能化改造。(二)深入推進重點領域和關鍵環節改革,著力激發發展內生動力。突出增強發展動力、加快制度建設、促進共建共享、實現安全穩定,持續深化改革攻堅。一是扎實推進高標準市場體系建設。加快建設全國統一大市場,持續完善產權保護、市場準入、公平競爭、社會信用等市場體系基礎性制度,做好要素市場化配置綜合改革試點。建立健全數據基礎制度,加快培育數據要素市場,促進數據要素高效合規流通使用。落實深圳建設中國特色社會主義先行示范區放寬市場準入特別措施,支持浦東新區高水平改革開放、打造社會主義現代化建設引領區。堅持“兩個毫不動搖”,依法保護各類市場主體產權和合法權益,一視同仁,平等對待,增強各類市場主體活力。推進國有資本布局優化和結構調整,積極穩妥深化國有企業混合所有制改革,全面完成國企改革三年行動。優化民營經濟發展環境,支持民營企業融入和服務國家重大戰略,保障民營企業依法平等使用資源要素、公開公平公正參與競爭、同等受到法律保護,及時有針對性地出臺惠企紓困政策,持續營造有利于企業家成長的良好環境。打造大企業與中小微企業共生共榮的發展生態,加快構建扶持個體工商戶發展的政策體系和長效機制。推動完善招標投標法律法規和制度規則,全面推行招標投標全流程電子化,編制電子招標投標技術標準和數據規范。堅持公共資源交易平臺公共服務定位,持續深化交易平臺整合共享和功能拓展,不斷提升信息資源共享和應用水平。二是深化重點領域體制改革。深化預算績效管理改革,增強預算的約束力和透明度。推進省以下財政體制改革。推動增值稅、消費稅、關稅等稅收立法,穩妥推進后移部分品目消費稅征收環節改革。完善稅收征管制度,依法打擊偷稅騙稅。持續深化資本市場改革,全面實行股票發行注冊制。穩步推進壟斷行業體制改革,深化能源、電信、公用事業等競爭性環節以及鐵路行業等市場化改革,加快建設全國統一電力市場,推進省級管網以市場化方式融入國家管網,打造油氣“全國一張網”。推進燃氣發電、核電上網電價形成機制改革,完善風電、光伏發電新能源價格形成機制,完善高耗能行業階梯電價政策,完成第三監管周期輸配電價改革。扎實做好跨省天然氣管道定價工作,深入推進農業水價綜合改革,健全完善污水、垃圾處理收費機制。深化土地管理制度改革,增強對優勢地區高質量發展保障能力。三是打造市場化法治化國際化營商環境。持續推進“放管服”改革,對取消和下放審批事項要同步落實監管責任和措施。繼續擴大市場準入。建立健全營商環境法規體系,持續抓好《優化營商環境條例》落實工作,建立損害營商環境案例歸集通報制度。規范和用好營商環境評價機制,適時在全國組織開展營商環境評價。探索制定營商環境評價國家標準。推進長三角等重點區域優化營商環境一體化發展,復制推廣優化營商環境典型經驗和創新做法。全面實行行政許可事項清單管理。加強數字政府建設,推動政務數據共享,基本實現電子證照全國互認互通。強化政府監管責任,嚴格落實行業主管部門、相關部門監管責任和地方政府屬地監管責任。加快建立健全全方位、多層次、立體化監管體系,實現事前事中事后全鏈條全領域監管,提高監管效能。強化反壟斷和反不正當競爭,深入推進公平競爭政策實施。(三)堅持高水平科技自立自強,強化科技創新支撐作用。深入實施創新驅動發展戰略,依靠科技創新提升產業發展水平,培育壯大新動能。一是加快關鍵核心技術攻關。實施基礎研究十年規劃,加強長期穩定支持。實施科技體制改革三年攻堅方案。完善關鍵核心技術攻關機制,加強基礎研究和應用基礎研究,加快布局生物醫藥、高端儀器、關鍵信息系統、能源綠色低碳轉型發展、基礎軟件等基礎和前沿技術研發,支持大型醫療設備、高端醫用耗材研發,同步推進標準制定和實施,暢通源頭創新、成果轉化、市場應用鏈條。繼續組織實施重大技術裝備攻關工程。推進科研院所改革,完善重大科技項目立項和管理方式。完善人才發展體制機制,加大對青年科研人員支持力度。二是加快打造高水平創新平臺。加強國家實驗室建設,穩步推進重組全國重點實驗室。加大力度支持北京、上海、粵港澳大灣區國際科技創新中心建設,持續提升綜合性國家科學中心創新能級,推動一批顯示度高、帶動性強、影響力大的國家重大科技基礎設施項目盡快落地建設。突出產業需求引領,強化建設產業創新中心、工程研究中心、制造業創新中心、技術創新中心等創新平臺,加大產業共性技術供給,大力發展工業軟件,推動解決“卡脖子”問題,支撐和引領產業創新發展。三是推進戰略性新興產業蓬勃發展。深入實施戰略性新興產業集群工程,系統推進生物、新材料、航空航天、海洋裝備、新能源等新興產業持續創新發展。大力推進北斗導航產業發展,促進光伏產業健康有序發展,穩慎推進氫能產業發展。積極前瞻布局未來產業,探索開展未來產業應用場景建設和示范迭代。四是推動數字經濟健康發展。統籌推動5G網絡、人工智能、大數據等新型基礎設施布局,謀劃一批帶動作用突出的重大基礎設施和應用示范工程。協同推進數字產業化和產業數字化,打造數字經濟新優勢。維護網絡安全。健全完善規則制度,提升監管能力和水平,推動平臺經濟規范健康持續發展。持續深入推進國家數字經濟創新發展試驗區建設,實施數字化轉型試點。發展智慧城市、數字鄉村。推動數字絲綢之路建設。加快構建全國一體化大數據中心體系,促進算力資源布局優化。五是激發市場主體創新創造活力。加快構建龍頭企業牽頭、高校院所支撐、各創新主體相互協同的創新聯合體。加大研發費用加計扣除政策實施力度,將科技型中小企業研發費用加計扣除比例從75%提高到100%,對企業投入基礎研究實行稅收優惠。完善科技創新的金融支持體系,繼續加強知識產權保護和運用。推進知識產權質押融資等全鏈條服務。鼓勵和支持技術入股。聚焦產業鏈供應鏈安全穩定,布局組建創新創業生態培育中心,推動大中小企業融通創新。深入推進大眾創業萬眾創新,組織實施創業帶動就業示范行動,扶持中小企業創業,帶動重點群體就業。高質量辦好雙創活動周系列活動,增強雙創平臺服務能力。完善優質中小企業梯度培育體系,激發涌現一大批“專精特新”企業,在資金、人才、孵化平臺搭建等方面給予大力支持。全面推動科技政策扎實落地,增強科技創新動力。大力推進全面創新改革試驗,破解制約創新創業的體制機制障礙。(四)促進產業鏈供應鏈循環暢通,鞏固壯大實體經濟根基。堅持把發展經濟著力點放在實體經濟上,促進工業經濟平穩運行和提質升級。一是保障產業鏈供應鏈安全穩定。建立完善產業鏈供應鏈苗頭性問題預警機制,加強風險分析研判,積極應對突發情況,及時處置潛在風險。引導芯片制造企業有序擴大產能,穩定和暢通國內外供應渠道,推進供應鏈精準對接。做好需求少的高精尖技術精準供給。密切跟蹤研判部分原材料供應和價格運行情況,引導供應鏈上下游穩定原材料供應和產銷配套協作。強化大宗商品儲備調節,加快推進國家大宗商品儲運基地建設。加快構建現代國際物流供應鏈體系。聚焦新能源汽車、醫療裝備等重點領域,實施重點領域“1+N”產業鏈供應鏈貫通工程,促進產業鏈供應鏈貫通發展。二是著力振作工業經濟運行。落實好振作工業經濟運行、推動工業高質量發展實施方案和促進工業經濟平穩增長的若干政策。加大中小微企業設備器具稅前扣除力度。推動制造業中長期貸款繼續保持較快增長。做好重要原材料和初級產品保供穩價,加強重大項目的用地、用能、環保等要素保障,精準打通產業鏈供應鏈堵點。加大對制造業企業特別是中小微企業的精準支持,釋放重點領域消費潛力,推動企業技術改造,培育新業態新模式,促進工業經濟行穩致遠。三是提升制造業核心競爭力。深入實施質量強國建設和產業基礎再造工程,推動傳統產業高端化、智能化、綠色化。推動重點工業領域節能降碳和綠色轉型。實施先進制造業集群發展專項行動,支持國家新型工業化產業示范基地提升集群化發展水平,創建首批國家制造業高質量發展試驗區。繼續辦好中國品牌日系列活動,高質量舉辦好中國品牌博覽會和中國品牌發展國際論壇。四是促進產業優化升級。修訂《產業結構調整指導目錄》。實施中國品牌新能源汽車發展行動。啟動實施鋼鐵、有色、建材等重點領域企業節能降碳技術改造工程,持續優化石化產業布局。推動原料藥產業綠色化、高端化發展。落實促進服務業領域困難行業恢復發展的若干政策,延續服務業增值稅加計抵減政策,給予承租國有房屋租金減免,對餐飲、零售、旅游、公路水路鐵路運輸、民航等服務業實施財稅金融等紓困扶持措施。加快發展現代服務業,支持制造服務業載體建設,抓好先進制造業和現代服務業融合發展試點,推動生活性服務業向高品質和多樣化升級。(五)堅持農業農村優先發展,落實落細鄉村振興各項舉措。著力保障糧食安全,壓茬推進鄉村振興戰略,進一步鞏固脫貧攻堅成果,持續推進農業農村現代化。一是抓好糧食和重要農產品生產供應。實行糧食安全黨政同責,嚴格落實地方糧食安全主體責任,堅決守住18億畝耕地紅線,劃足劃實永久基本農田,切實遏制耕地“非農化”、防止“非糧化”。確保全年糧食播種面積穩定在17.6億畝以上,促進大豆和油料增產,鞏固玉米產能恢復勢頭。加強中低產田改造,新建1億畝高標準農田,加強高標準農田建設管理,確保到2022年底完成10億畝高標準農田建設任務。因地制宜新建一批現代化灌區,全力做好水旱災害防御。健全糧食產購儲加銷協同保障機制,加強糧食質量安全監管。加大農資保供穩價力度,給種糧農民再次發放農資補貼。適當提高稻谷、小麥最低收購價。深入推進優質糧食工程,推動糧食產業高質量發展。加強糧食應急保障體系建設。加強重點區域糧食接卸、倉儲和集疏運體系建設。深入實施種業振興行動,推進現代種業提升工程建設,加快種源關鍵核心技術攻關。加強農業科技攻關和推廣應用,提高農機裝備水平。加強農業社會化服務體系建設。深入實施國家黑土地保護工程,加大鹽堿地綜合利用力度。穩定生豬生產長效性支持政策,推進草原畜牧業轉型升級,提高畜產品供給能力。做好糧油棉糖化肥總量平衡和市場調控,有效開展儲備吞吐和進口調節。二是全面鞏固脫貧攻堅成果。強化易返貧致貧人口精準監測和及時幫扶,做好鞏固脫貧成果后評估工作,確保不發生規模性返貧和新的致貧。加大易地扶貧搬遷后續扶持力度,推動大型搬遷安置區和進城安置群眾融入新型城鎮化建設。繼續在農業農村基礎設施建設領域大力推廣以工代賑方式,提高勞務報酬發放比例。組織創建消費幫扶示范城市和產地示范區,健全消費幫扶助力鄉村振興長效機制。著力改善脫貧地區農業基礎設施條件,發展優質高產高效農業、優勢特色農業,提升農業質量效益和競爭力。支持脫貧地區創建國家農村產業融合發展示范園。加大對國家鄉村振興重點幫扶縣的支持力度,在規劃政策、資金投入等方面給予傾斜。加大對災害多發、條件艱苦山區開展災害防治、生態保育、鄉村振興協同融合發展的支持力度。三是實施鄉村建設行動。加強鄉村規劃建設管理,優化鄉村生產生活生態空間。促進城鄉融合發展,推動建立健全縣域內城鄉一體的就業、教育、醫療、養老等政策體系,在有條件的地方推進縣鄉村公共基礎設施建設運營管護一體化。加強農村公路等基礎設施和公共服務設施建設。繼續實施農村供水保障和農村電網鞏固提升工程。深入實施農村人居環境整治提升五年行動,統籌推進農村改廁和生活污水治理,開展農村生活垃圾分類與資源化利用,整治提升村容村貌。穩妥審慎開展農村宅基地制度改革試點,持續推進農村集體產權制度改革,推動農村集體經濟組織立法,發展壯大新型農村集體經濟。加強鄉村振興人才隊伍建設。穩妥推進農村集體經營性建設用地入市。持續完善鄉村治理體系。(六)扎實推動區域協調發展和新型城鎮化建設,完善區域協調發展新機制。堅持實施區域重大戰略、區域協調發展戰略、新型城鎮化戰略,加快構建高質量發展的動力系統。一是深入實施區域重大戰略。有力推動京津冀協同發展,高標準高質量建設雄安新區,穩妥有序推進率先啟動的疏解項目在雄安新區落地,落實支持北京城市副中心高質量發展的意見,加快天津港北方國際航運樞紐建設。扎實推動長江經濟帶高質量發展,深入推進污染治理“4+1”工程,持續鞏固長江禁捕和退捕漁民安置保障工作成果,積極構建生態產品價值實現機制政策制度體系,建立長江流域協調機制和水生態考核機制,完善綜合交通運輸體系,力爭全線開工建設沿江高鐵,大力發展多式聯運。積極穩妥推進粵港澳大灣區建設,堅持基礎設施“硬聯通”和規則機制“軟聯通”并舉,加快推進大灣區市場一體化進程。加快推進橫琴粵澳深度合作區高質量發展,支持前海深港現代服務業合作區改革開放。深化通關模式改革,落實落細教育、醫療、養老、交通等領域政策,進一步便利港澳居民在大灣區內地學習工作生活。提升長三角一體化發展水平,深入推進基礎設施公共服務等重點領域一體化發展,穩步推進長三角生態綠色一體化發展示范區、皖北承接產業轉移集聚區等重點區域建設,推動科創產業深度融合,積極穩妥推動港航資源整合。扎實推進黃河流域生態保護和高質量發展,嚴控高耗水作物種植面積,大力推進沿黃河大中型灌區現代化改造,緊抓環境污染“3+1”綜合治理,加快中游地區水土流失綜合治理,加快補齊城鎮污水收集管網和處理設施短板,推進尾礦庫環境風險隱患排查整治,加強沿黃通道建設,推動建設寧夏黃河流域生態保護和高質量發展先行區。二是提高區域協調發展水平。推動西部大開發形成新格局,發揮風、光、水電和礦產資源優勢建設大型清潔能源基地。積極發展文化和旅游產業。實施重要生態系統保護和修復工程,加快重大項目規劃建設。推進貴州大數據綜合試驗區建設。積極穩妥推進雅魯藏布江下游水電開發等重大工程。推動東北振興取得新突破,組織實施好東北全面振興“十四五”實施方案,繼續推進黑瞎子島中俄國際合作示范區建設,積極推動大小興安嶺林區生態保護與經濟轉型,穩步推進長吉圖開發開放先導區發展,推動《東北振興重點項目三年滾動實施方案》重點項目加快建設。推動中部地區高質量發展,推動湘鄂贛協同高質量發展,支持晉陜豫黃河金三角承接產業轉移示范區建設,支持山西進一步深化能源革命綜合改革試點,推進淮海合作區協同發展,支持中國(武漢)光谷建設,編制出臺洞庭湖生態經濟區規劃。鼓勵東部加快高質量發展,支持福建高質量發展及平潭綜合實驗區建設,推動山東新舊動能轉換綜合試驗區建設取得新進展。支持民族地區改善生產生活條件,加強各民族交流交往交融,鑄牢中華民族共同體意識。推動革命老區、邊境地區、生態退化地區、資源型地區、老工業城市等特殊類型地區振興發展,推進國家級新區、臨空經濟示范區、承接產業轉移示范區等功能平臺建設,推動國家自主創新示范區和高新區高質量發展。支持海洋經濟發展示范區、現代海洋城市等建設,提升海洋資源開發利用水平。三是提升新型城鎮化建設質量。持續推進農業轉移人口市民化,促進在城鎮穩定就業生活的農業轉移人口舉家進城落戶。持續優化城鎮化空間布局,更好發揮超大特大城市對周邊市縣輻射帶動作用,培育形成現代化都市圈。持續推進成渝地區雙城經濟圈建設,印發推動長江中游、北部灣等城市群發展“十四五”實施方案。推進以縣城為重要載體的城鎮化建設,加強縣城基礎設施建設,增強綜合承載能力,健全公共設施體系。健全特色小鎮清單管理機制,統籌加強典型引路和規范糾偏。(七)擴大高水平開放,推動外資外貿平穩發展。建設更高水平開放型經濟新體制,堅持對內開放與對外開放相結合,全面提升開放平臺能級,培育國際合作競爭新優勢。一是多措并舉穩定外貿。加大對中小微外貿企業精準幫扶。大力發展跨境電商、市場采購等外貿新業態新模式。構建完善海外倉標準體系,不斷完善覆蓋全球的海外倉網絡。視情擴大先進技術、重要設備、關鍵零部件、能源資源產品、緊缺農產品等進口,加大中國品牌海外推介力度,支持高技術、高質量、高附加值等產品出口。推動數字貿易創新發展。落實進口環節稅收和出口退稅政策。支持內陸開放試驗區提升能級。建設國家服務貿易創新發展示范區和數字貿易示范區。高質量建設國家文化出口基地。在自貿試驗區和全國推進實施跨境服務貿易負面清單,在自貿試驗區和海南自由貿易港等試點對接國際高標準推進制度型開放。二是提高利用外資水平。出臺實施關于建設更高水平開放型經濟新體制、促進構建新發展格局的意見。實施好新版外資準入負面清單,修訂擴大《鼓勵外商投資產業目錄》,引導更多外資投向先進制造業、高技術等行業領域和中西部、東北地區。落實好外資企業國民待遇,推動重大外資項目加快落地。增設服務業擴大開放綜合試點。優化企業外債分類管理,完善對房地產、地方融資平臺、低信用企業的外債調控,持續防范外債風險。三是提升境外投資效益。持續推動境外重大項目合作,探索產能與投資合作新方式。優化境外投資布局,深化雙邊和第三方市場合作。引導金融機構服務重點領域和項目。深入實施境外投資提質效防風險系列措施,提高重點主體境外投資水平,規范企業境外經營行為,支持行業協會商會建立境外投資自律機制。四是推動共建“一帶一路”高質量發展。扎實推進基礎設施互聯互通,加強重大項目合作,注重境外項目風險防控。深入推進地方參與共建“一帶一路”高質量發展,推動新疆、福建“一帶一路”核心區建設走深走實。推動“絲路海運”、“冰雪絲路”加快發展。加強中歐班列通道能力、樞紐節點、口岸擴能建設。完善“一帶一路”風險防控和安全保障體系。穩妥開展健康、綠色、數字、創新等領域合作,推動境外煤電等“兩高”項目綠色低碳轉型發展。五是推進海南自由貿易港建設。加快口岸和綜合執法點的基礎設施規劃建設等,為實現全島封關運作創造條件。支持口岸、路網等基礎設施建設。大力發展外向型經濟,不斷夯實重大平臺和產業發展基礎,聚焦重點政策,依托重點項目,以更大力度探索貿易投資自由化便利化規則。進一步強化重大風險防控工作,加大高水平壓力測試力度,建立健全風險預警、研判和處置聯防聯控機制。六是推動多雙邊經貿合作。堅定維護多邊貿易體制,積極參與世界貿易組織(WTO)改革。高質量實施《區域全面經濟伙伴關系協定》(RCEP),積極推進加入《全面與進步跨太平洋伙伴關系協定》(CPTPP)和《數字經濟伙伴關系協定》(DEPA)。推動與更多國家和地區商簽高標準自貿協定,加強互利合作。推進落實全球發展倡議,推動國際發展合作。積極參與聯合國、二十國集團(G20)、亞太經合組織(APEC)、金磚國家等多邊機制合作。(八)深入推進生態文明建設,扎實推動綠色低碳發展。建立健全綠色低碳循環發展經濟體系,推動減污降碳協同增效,促進生態環境持續改善、資源利用效率不斷提高。一是加快推進經濟綠色轉型。完善綠色技術創新體系,建設國家綠色技術交易中心。建設綠色產業示范基地,修訂綠色產業指導目錄,大力發展節能環保產業。實施“十四五”清潔生產推行方案,在重點行業開展清潔生產改造。完善綠色金融標準體系和評價機制,發揮國家產融合作平臺作用,引導金融資源向工業綠色低碳領域匯聚。深化環境信息依法披露制度改革,推動對企事業單位開展環保信用評價。持續實施國家節水行動,開展城市公共供水管網漏損治理工程,推動老城區、城鄉結合部、縣城、鄉鎮污水收集管網建設,加強京津冀、黃河流域、西北地區等重點區域、流域水資源節約集約利用,建設海水淡化示范城市。抓好全鏈條糧食節約減損。推進廢舊物資循環利用體系建設和可循環快遞包裝規模化應用試點,組織開展大宗固體廢棄物綜合利用示范基地建設和骨干企業培育,推進廢鋼鐵、廢有色金屬、廢棄機動車、廢舊家電、廢塑料、廚余垃圾等城市廢棄物分類利用和集中處置。二是積極穩妥推進碳達峰碳中和。完善碳達峰碳中和“1+N”政策體系,實施“碳達峰十大行動”,堅持“全國一盤棋”。大力發展非化石能源,建設大型風電、光伏基地項目,積極發展分布式新能源,積極推動海上風電集群化開發,穩妥推進西南等地大型水電基地建設,大力發展抽水蓄能,在確保絕對安全的前提下積極有序發展核電,推進煤炭清潔高效利用。提升電網對可再生能源發電的消納能力。做好全國碳排放權交易市場第二個履約周期管理。實施節能降碳改造升級。積極研究開發碳捕捉利用與封存技術。優化完善能耗雙控政策,合理增加能耗總量彈性,新增可再生能源和原料用能不納入能源消費總量控制,推動能耗“雙控”向碳排放總量和強度“雙控”轉變。全面加強能源資源節約,強化工業、交通和建筑節能,不斷降低單位產出能耗物耗和碳排放。對標能效標桿水平,推動能效低于基準水平的重點行業企業,有序實施改造升級,促進高耗能行業高質量發展。繼續做好碳達峰碳中和及應對氣候變化國際談判與合作,主動參與全球綠色治理體系建設,加強綠色經貿、技術與金融合作。三是深入打好污染防治攻堅戰。加強PM2.5和臭氧協同控制,強化多污染物協同控制和區域協同治理。深入治理城鄉黑臭水體,繼續開展入河入海排污口排查整治,加強重點海域污染防治。持續推進土壤和地下水污染防治。穩步推進“無廢城市”建設,因地制宜推進生活垃圾分類和減量化、資源化,持續抓好塑料污染全鏈條治理。建設污水資源化利用示范城市,建設節能低碳標桿污水處理廠。四是持續強化生態系統治理。堅持山水林田湖草沙一體化保護和系統治理,實施重要生態系統保護和修復重大工程,保護生物多樣性。繼續開展大規模國土綠化行動,加強以國家公園為主體的自然保護地體系建設,把公益保護不斷做深做實。深入推進國家生態文明試驗區建設,復制推廣福建、江西、貴州、海南的經驗。研究出臺《生態保護補償條例》,加快建立健全生態產品價值實現機制,探索建立農林碳匯產品價值實現機制。(九)有效防范化解重點領域風險,切實維護經濟安全。統籌發展和安全,不斷加強風險預警、防控機制和能力建設,守住不發生系統性風險的底線。一是加強財政金融領域風險防控。持續推進防范化解地方政府隱性債務風險,堅決遏制隱性債務增量。穩妥處置一些地方的高風險金融機構,設立金融穩定保障基金,運用市場化、法治化方式化解風險隱患。穩妥有序緩釋債券市場風險。加快不良貸款處置。妥善應對主要經濟體貨幣政策轉向的溢出風險。發揮資本作為生產要素的積極作用,同時有效控制其消極作用,為資本擴張設置“紅綠燈”,支持和引導資本規范健康發展,依法加強對資本的有效監管,防止資本無序擴張、野蠻生長。二是提升能源資源安全保障能力。深入推進煤電油氣產供儲銷體系建設。推進石油儲備重大工程建設,加快華北、西北等地下儲氣庫新建和擴容達容建設。有序核增一批煤炭先進產能,加快提升煤炭儲備能力。加強抽水蓄能等調峰電源建設,繼續發揮傳統能源特別是煤炭、煤電的兜底保供和調峰作用,積極推進現有煤電項目改造升級。推進白鶴灘、羊曲等重大水電工程建設。加大力度規劃建設以大型風光電基地為基礎、以其周邊清潔高效先進節能的煤電為支撐、以穩定安全可靠的特高壓輸變電線路為載體的新能源供給消納體系。加快推進國家儲備建設,健全統一的戰略和應急物資儲備體系。三是推動房地產市場平穩發展。堅持房子是用來住的、不是用來炒的定位,因城施策做好房地產調控,穩地價、穩房價、穩預期。扎實推進高風險房地產企業風險處置。加快發展長租房市場,推進人口凈流入的大城市保障性租賃住房建設,加大住房公積金對租賃住房的支持力度,著力解決新市民、青年人等群體的住房困難問題。擴大靈活就業人員參加住房公積金制度試點。實施好差別化住房信貸政策,支持商品房市場更好滿足購房者的合理住房需求。(十)圍繞切實保障和改善民生,扎實辦好民生實事。正確認識和把握實現共同富裕的主要目標和實踐途徑,堅持盡力而為、量力而行,不斷提升公共服務水平,著力解決人民群眾普遍關心關注的民生問題。一是強化就業優先導向。加快推動“十四五”就業促進規劃重點任務落地落實。引導各地加大對返鄉入鄉創業園建設的支持力度。推動做好公共實訓基地項目儲備、建設和運營,推動縣域公共職業技能培訓資源共建共享,促進高質量產訓結合。二是著力發揮分配的功能和作用。完善工資合理增長機制,指導地方合理調整最低工資標準,拓寬城鄉居民增收渠道,全面落實義務教育教師工資待遇。健全各類生產要素由市場決定報酬的機制,完善再分配機制。多措并舉促進農民增收,依法治理拖欠農民工工資問題。三是完善社會保障體系。穩步實施企業職工基本養老保險全國統籌制度,適當提高退休人員基本養老金和城鄉居民基礎養老金標準,確保按時足額發放。居民醫保和基本公共衛生服務經費人均財政補助標準分別再提高30元和5元,推動基本醫保省級統籌。進一步擴大藥品、高值醫用耗材帶量采購范圍,健全重大疾病醫療保險和救助制度,優化醫保領域便民服務。推進失業保險省級統籌,統一農民工和城鎮職工參保繳費辦法。健全退役軍人保障體系。深入開展新就業形態就業人員職業傷害保障試點。健全分層分類的社會救助體系,建立完善社會救助主動發現機制,加強低收入人口動態監測及常態化救助幫扶機制建設。加強困難群眾基本生活保障,完善最低生活保障制度。保障婦女兒童合法權益,完善殘疾人、孤兒等社會福利制度。四是完善公共服務政策制度體系。分類推進基本公共服務均等化發展,推動服務重心向基層下沉,增加普惠性非基本公共服務供給。支持社會力量增加普惠性托育服務供給,進一步完善學前教育收費政策,推進普惠性學前教育資源擴容增效,推進兒童友好城市建設。推動義務教育優質均衡發展和城鄉一體化,提升農村學校辦學能力,依據常住人口規模增加城鎮教育資源。繼續做好義務教育階段減負工作。加強縣域普通高中建設。改善職業教育辦學條件。推進高校“雙一流”建設,加快經濟社會發展重點領域急需學科專業建設、人才培養和科技攻關,完善產教融合政策措施。支持中西部高等教育發展,高校招生繼續加大對中西部和農村地區傾斜力度。加強教師隊伍建設,加大中西部地區教師培訓力度。辦好特殊教育、繼續教育,規范民辦教育發展。完善三孩生育政策配套措施,將3歲以下嬰幼兒照護費用納入個人所得稅專項附加扣除,推動生育支持政策落地見效。貫徹落實積極應對人口老齡化國家戰略,加強養老托育服務體系和健康支撐體系建設,維護好老年人合法權益。推動公立醫院高質量發展,加快健全現代醫院管理制度,深入推進國家醫學中心、國家區域醫療中心建設項目和縣級醫院建設,加快完善分級診療體系,深化醫療服務價格、醫保支付管理和公立醫院薪酬制度改革。補齊婦幼兒科、精神衛生、老年醫學等服務短板。持續深入開展愛國衛生運動、推進實施健康中國行動,倡導文明健康綠色環保生活方式。實施現代化疾控體系建設、國家重大傳染病防治基地建設等工程,提升公共衛生防控救治能力。加快中醫藥特色發展。推動中華優秀傳統文化創造性轉化和創新性發展,促進出版、電影、廣播電視、文物等事業高質量發展,推進公共文化數字化建設,提供更多公共文化產品。加強國家重大文化項目和國家文化公園建設,加強重要文化遺產和國家公園等重要自然遺產保護設施建設,全面提升革命文物保護利用水平,促進公共文化服務提質升級。推進國民旅游休閑加快發展,不斷完善節假日制度。實施全民健身設施補短板工程,加強體育公園等全民健身場地設施建設。深化公共法律服務體系建設。與此同時,繼續做好常態化疫情防控,堅持外防輸入、內防反彈,不斷優化完善防控措施,科學精準高效處置局部突發疫情。一是積極做好疫苗接種和藥物研發。加快推進新冠病毒疫苗研發,科學組織不同技術路線疫苗的序貫免疫研究,進一步提高疫苗加強針接種人群覆蓋面,根據疫情防控需要進一步加快新冠病毒藥物國內研發上市,統籌做好生產、儲備、質量監管等工作。二是強化外防輸入舉措。加強口岸疫情防控能力建設,嚴格落實人防、物防、技防相關舉措,強化口岸及集中隔離點疫情防控。做好對相關國家地區進口貨物特別是冷鏈產品的檢測消毒工作。對高風險崗位人員切實做到閉環管理,建立健全進口凍品集中監管制度。三是健全優化疫情防控體系。加強流調溯源、核酸篩查、隔離管控和重點場所防控,著力做好節假日等人員流動增多時期疫情防控,避免聚集性感染。完善落實農村地區疫情防控工作方案,強化醫院感染防控。繼續加強對散發病例和聚集性疫情的防范處置,最大限度減少對群眾生產生活的影響。四是持續推進疫情防控國際合作。加快診療技術聯合攻關,深入開展疫苗、藥物等研發試驗應用國際合作。力所能及開展疫苗援助和抗疫物資援助。加強跨境貿易合作,保障疫苗及原輔料貿易暢通。支持世界貿易組織就疫苗知識產權豁免早日作出決定,鼓勵疫苗企業向發展中國家轉讓技術。全面準確、堅定不移貫徹“一國兩制”、“港人治港”、“澳人治澳”、高度自治的方針,維護國家主權、安全、發展利益和特別行政區社會大局穩定。支持香港、澳門發展經濟、改善民生,更好融入國家發展大局,建設國際創新科技中心,打造共建“一帶一路”功能平臺,實現經濟多元可持續發展,完善便利港澳居民在內地發展政策措施。深入貫徹落實新時代黨解決臺灣問題的總體方略,堅持一個中國原則和“九二共識”,堅決反對“臺獨”分裂行徑,堅決反對外部勢力干涉,推進兩岸關系和平發展和祖國統一,完善保障臺灣同胞福祉和在大陸享受同等待遇的制度政策,加強兩岸產業合作,打造兩岸共同市場,壯大中華民族經濟,共同弘揚中華文化。2022年經濟社會發展工作任務繁重,意義重大。我們要更加緊密地團結在以習近平同志為核心的黨中央周圍,高舉中國特色社會主義偉大旗幟,以習近平新時代中國特色社會主義思想為指導,弘揚偉大建黨精神,增強“四個意識”、堅定“四個自信”、做到“兩個維護”,按照黨中央、國務院決策部署,自覺接受全國人大的監督,認真聽取全國政協的意見和建議,攻堅克難、砥礪奮進,努力完成全年目標任務,以實際行動迎接黨的二十大勝利召開,為把我國建設成為富強民主文明和諧美麗的社會主義現代化強國、實現中華民族偉大復興的中國夢不懈奮斗!