一、企業概況
廣東一站網絡科技有限公司是一家實力雄厚的物流互聯網創新型企業,由物流龍頭企業寶供物流集團投資創立,注冊資本5000萬元。平臺依托互聯網和移動互聯應用,為中國公路運輸車、貨源搭建可靠、透明、對等的交易環境,幫助雙方提高交易效率,降低交易成本,并提供從信用管理、在線交易、透明化運作跟蹤、在線結算等交易服務,同時圍繞用戶的剛性需求,整合社會優質資源,提供金融、保險、票據等系列增值服務,提升用戶價值并打造盈利模式。
二、現狀及問題
中國物流經歷了10年的快速發展已有長足的進步,逐步向現代物流邁進。其中公路貨運市場規模持續擴張,市場規模上萬億,蘊含著巨大機遇,但同時也存在以下問題:
1.國內物流行業長期粗放式發展,整體效率有待提升
中國物流的效率相對于世界平均水平,差距仍然很大。2014年,中國社會物流總費用10.8萬億,約占GDP總值的17%;運輸總費用5.62萬億,約占物流總費用52%、約占GDP總值8%;其中的公路運輸費用4.21萬億,約占運輸總費用75%、占GDP總值6%。從國內物流費用結構里可看到,占比最大的物流費用是運輸費用,特別是公路運輸費用。而在美國,整個物流費用占GDP總值的8.3%,相比之下,中國光是公路運輸就占6%。長期粗放式發展,使得中國物流行業處于“臟、小、亂、差”的現狀中,整體效率有待提升。
.png)
.png)
2.行業高度分散,整合需求迫切
中國物流市場高度碎片化,很難形成集約優勢。在中國,近80萬戶中小物流企業和近800萬物流個體從業者,承擔了超過80%的市場份額。而運力市場同樣呈現高度碎片化,在承運端平均每個業主擁有的汽車量,不到1.7輛,目前全國有1600多萬輛長途貨車,92%為個體戶所有。這種車源、貨源兩端高度碎片化的分布狀況,使得市場建立透明對等信用體系十分困難。
.png)
.png)
3.交易環節過多,運作效率低下
在物流供應鏈條中,大貨主會選擇像寶供這樣的第三方為他們服務,中小型企業則直接找運輸公司。然而,最高效率的交易應該是,貨主與車主直接交易。但是因為個體戶在中國行業背景下缺乏信用背書,沒有辦法直接承運一手貨源,于是市場中形成了從貨源到車源的漫長交易鏈條,運單層層轉包,信息層層過濾,大量成本消耗在車貨匹配環節,肥了中間商,苦了貨主和車主。
信息化平臺有望改善行業效率。一站物流資源交易平臺的成立初衷就是用互聯網技術實現去中間化,通過平臺的標準化認證體系,建立透明對等的車貨資源匹配交易模式。
.png)
4.空載率高,環境污染嚴重
因為缺乏信息的整合,貨車空駛率高達40%,大量運營車輛因為信息不對稱在路上空跑。同時,車輛停車配貨的間隔時間平均長達72小時,給司機直接帶來了住宿、餐飲等費用支出,這些無效益的油耗以及生活成本,最終將分攤到消費者購買的每一樣商品中,更是導致了交通擁堵和環境污染問題,這也是互聯網優化可以改進的區域。
5.交易規則復雜,需建立標準化運作
物流交易、車貨匹配通常都是非標服務,與市場上的打車軟件不同,物流交易規則非常復雜,不同的貨品需要匹配不同的車型,是輕貨、還是重貨,是否易燃易損等,都會涉及不同的運力匹配規則,所以要做公路運輸資源交易,本身必須對物流有非常深刻的理解和認識,才能搭建合理的交易規則。
一站物流資源交易平臺的母公司寶供物流,已經在物流領域深耕22年,對物流的運作和標準有著深刻的理解和經驗,這也使得一站物流資源交易平臺非常了解貨主和車主,并且具備別人難以模仿的運作能力和全國性服務網絡資源。
如今公路運輸的痛點,在移動互聯網沖擊下,將產生深刻的變化。在電子商務和移動互聯技術的推動下,公路貨運深刻改變的風口已經形成。因此,建設和發展物流資源交易平臺,不僅是迎合行業變革的需要,也是在技術發展和產業發展的新形勢下,“互聯網+”傳統物流產業的必然趨向。
三、平臺建設概況
1、平臺簡介
一站物流資源交易平臺專注于做公路運輸的車貨源交易,通過幫助發運人和承運人減少交易環節,降低交易成本,提升交易效率。
平臺有以下幾個特色:
(1)打造深度交易服務
目前大多數貨運平臺屬于信息服務型,具備一定的交易撮合能力,但真正交易平臺寥寥可數,打造交易平臺既是產業發展的必然趨勢,同時也是移動互聯技術成熟帶來的機遇。
一站物流資源交易平臺專注打造一站式交易服務鏈條,通過建立標準、優化流程、信息驗證、信用管控、O2O服務網絡支撐,為貨、車雙方提供透明對等的交易環境和高效可靠的交易服務,并通過全程線上線下服務解決雙方后顧之憂,使雙方優化成本,實現交易價值最大化。
(2)用增值服務提升價值
平臺通過導入系列增值業務,包括一站融(金融服務)、一站保(保險服務)、票據通(票據服務)等,為客戶創造更多便利和服務價值,同時建立平臺多樣化盈利模式。
2、平臺實施效益分析與評估
平臺項目前期投資1200萬,項目一期于2015年1月正式上線試運行,從2015年1月5日開始,平臺首期項目在廣州、北京、上海、武漢、合肥、成都、重慶、沈陽等區域實施推行,至今平臺的實施已取得良好成效,獲得廣大忠實用戶的支持。
(1)成本優化效果明顯
在實際交易數據中,由于發運方和車主的直接交易,減去中間環節,基本上可以實現線路交易成本下降15%,甚至高達23%以上,從而達到降本增效的目的;平臺提供透明化車源采購管理,有效掃除灰色地帶,減少人為損耗。
(2)海量車源保障運力需求
目前平臺業務范圍涵蓋公路運輸交易整車和零擔業務。在充沛的貨源基礎上,覆蓋了全國200多個城市3萬多忠實司機用戶,海量優質車源隨時候命有效保證了運力需求。
(3)金融增值服務有效緩解資金壓力
中小物流企業一直以來都面臨著資金困擾。難以找到擔保的背景,在輕資產運作情況下,又沒辦法找到很好的抵押物,難以進行銀行貸款。往往是企業的業務規模越大,所要承受資金的壓力就越大,只能選擇拆借、高利貸、或者親人朋友之間借款。自平臺推出一站融30億元平臺授信以來,這些中小物流企業貸款路上的“攔路虎”被逐漸瓦解,越來越多的物流企業嘗到了一站融帶來的甜頭。
3、平臺服務模式
一站物流資源交易平臺的目標是重構公路運輸車貨源交易過程,通過提升效率,降低成本,附加增值,為車貨雙方創造價值。
平臺通過整合優質運作資源,用互聯網重構公路運輸資源交易環節,從整車業務切入,逐步形成了覆蓋整車和零擔的一站物流資源交易平臺,并通過增值服務建立盈利模式和用戶強粘性。
(1) 一站物流資源交易平臺服務模式
平臺提供的服務分兩端,一類是貨源端,一類是運力端。在貨源端服務的有三類對象:一類是制造流通企業,一類是3PL,即第三方物流,另一類是專線公司和車隊。另外一端是運力端,主要有專線公司、個體車主和快運公司。貨主通過平臺直接對接車主,實現直接發單,直接確車,在線交易和全程可視化跟蹤。
1) 貨主端主營產品:一站達
“一站達”是一站物流資源交易平臺專為貨主打造的發運管理系統,可以幫助貨主方便快捷的實現發布運單、開放競價、在線選車確車、實時運單跟蹤、電子回單審核、在線支付結算、服務質量管理等,并獲取平臺提供的7x24小時專業服務。
2) 運力端主營產品:一站運
對于運力端,一站物流資源交易平臺推出適用車主用戶的APP應用——一站運,一站運在充沛的貨源基礎上,依靠標準化和智能化,讓車主用戶方便地進行運作,包括過程的管理、運作節點的自動反饋、異常的現場采集、電子回單的采集等等,讓車主實現輕松接單拉貨。
一站物流資源交易平臺所有車源采用會員制管理,通過覆蓋全國的線下服務網絡進行嚴格的車輛安檢認證,確保車況信息真實準確。一站物流資源交易平臺為所有會員車輛建立信用管理體系,完整反映車輛的運營記錄和信用數據,并為貨主確車提供客觀的參考指數。
3) 競價和一口價兩種交易模式
貨主端和車主端的交易通過競價和一口價兩種模式進行。競價就是貨主發單,由車主自由競價,價優者得;一口價就是貨主一口價出單,司機選擇是否承接。在實際的業務運作里面,平臺的業務模式效果十分明顯,通過市場杠桿調節來優化雙方的交易成本,通過去中間化使雙方能夠在成本和利潤兩個維度得到提升。
(2) 一站付在線結算系統
一站付是一站網推出的國內首個、免費、專業的運力資源交易在線結算系統。致力于為發運方和承運方提供安全、便捷、專業的在線支付服務。
該系統依托華夏銀行監管保障體系,為通過一站網平臺進行陌生交易的雙方提供信用凍結的保障模式,并通過華夏銀行電子賬戶進行安全結算。一站付全程資金保障,在貨物安全送達后,確認無誤才進行款項劃轉。
(3) 系列增值服務
一站物流資源交易平臺的主營業務不收費,主要以增值業務來收費。目前主要圍繞金融、保險、票據和油品四塊來做增值服務。一站物流資源交易平臺認為只有創造了新的價值,再去收費才是合理的。
為解決中小物流企業的資金周轉困境,一站物流資源交易平臺推出了一站融結算授信服務;為解決交易過程中的貨損貨差問題,一站物流資源交易平臺推出了一站保;為解決貨主或車主開票的難題,一站物流資源交易平臺推出了票據通。同時,一站物流資源交易平臺的增值服務還將會向車主提供像油品、汽車配件、耗件等等服務。
四、平臺主要內容及功能
1、技術路線和解決方案
本項目使用云分發機制,貨主方無論身在何地均可進行精準運力采購,車主無論身在何處均可承接運單,解決了空間時間的限制,無論是從安全性、穩定性、實時性等各方面來看,均達到了先進標準。
項目采用B/S架構,JAVA語言編寫,可以完美實現跨平臺、跨區域、跨終端的需要,真正實現了部署快速、使用簡單、維護便捷等目的。
(1) 研究開發方法
項目開發遵循CMMI項目管理體系,采用敏捷開發機制,制定詳細的項目開發計劃和里程碑計劃,在項目過程中,不停進行試錯及糾偏,以最終搭建一套滿足市場需要、滿足業務需要的完備平臺。
(2) 技術路線
項目采用B/S架構,以JAVA為主要開發語言,使用ECLIPSE為開發工具,采用MYSQL數據庫,網絡架構采用云主機結構。
系統架構圖:
.png)
2、平臺核心方向:
通過云分發技術,實現多點無距離互聯,通過標準的基于WEB SERVICE接口技術,與其它相關平臺實現了無縫對接,使得為物流行業里上下游客戶提供了一整套完備的解決方案。
平臺模式結構圖:
平臺核心方向是實現交易的標準化、智能化、透明化:
(1) 標準化:基礎數據模塊/標準化
運力信息標準化:所有平臺車輛用戶在注冊時,按照平臺所設立的標準,包括車型、車長、最大運載重量、最大運載體積、常跑線路等進行標準化登記,以便于實現精準運單推送及配載管理;
貨物信息標準化:平臺將運輸貨物分為多種標準類型,在運單發布時需選擇相應類型貨物,以便于運輸方選擇是否承載和保險產品的貨值估算;
信息發布標準化:每張運單所需填寫的內容按照平臺標準進行填寫并發布,以便于數據統一標準、統一管理分析;
交易流程標準化:平臺設定標準交易流程,發布運單→報價搶單→確車→提貨→在途運輸→到貨→電子回單上傳→確認回單→支付運費→信用評價,整個環境標準規范,以保證運輸服務的完善性;
(2) 智能化
主要通過地圖API接口實時獲取車輛位置,自動觸發各運單節點狀態,同時進行在途跟蹤及異常情況預警,整個運單執行過程基本不需要人工干預。
(3) 透明化
報價交易透明化:貨主在交易過程中可查到每單的車主報價價格、成交價格、報價時間、報價位置,使得交易過程可視可查,避免了暗箱操作,實現了交易透明化。
運輸過程透明化:通過APP定位獲取車輛的實時位置,并在地圖上進行軌跡還原,在整個運輸過程中實現完整軌跡跟蹤。
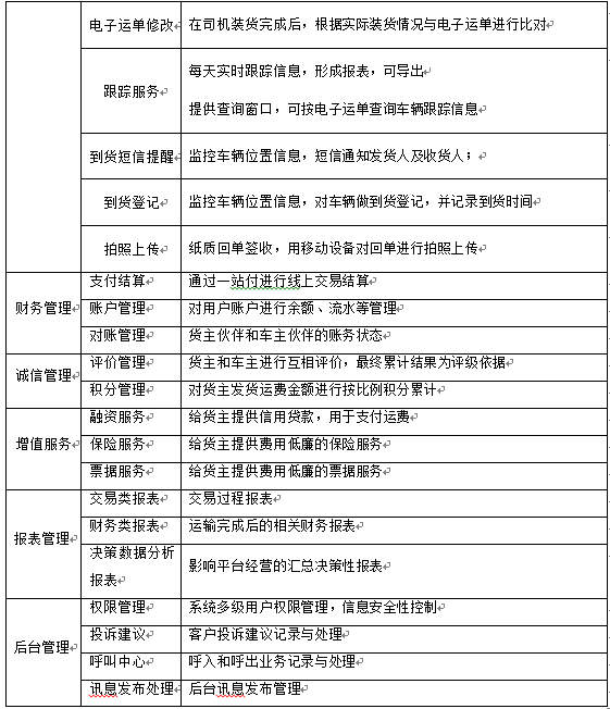
3、平臺主要功能
平臺主要功能包括:
.png)
.png)
五、平臺實施及發展規劃
1、團隊組建及啟動
本項目于2014年6月開始規劃,2014年10月正式啟動。在規劃期的4個月內進行了包括需求調研分析、資金準備、技術團隊組建等工作。
需求調研分析:
1) 以調查表的形式,組織公司一線員工對目標客戶進行詳細的需求調查
2) 調集物流專家和互聯網專家,組建需求分析小組
3) 形成需求分析方案,完成原型設計
技術團隊組建:
在需求調研分析的同時,組建了相關技術團隊,成立了技術部門及產品部門,其中技術開發人員超過20人,產品開發人員超過10人,并進行了組織架構的梳理,形成了一支技術力量比較雄厚的隊伍。
2、實施方案
以用戶需求和用戶價值的導向,以客戶體驗為核心,圍繞“標準化、透明化、智能化”三大原則,建立依托互聯網和移動互聯網的公路運輸資源交易平臺,為用戶構建公平、對等、高效率、低成本的運輸資源交易環境,并依托大數據,整合社會優勢資源,為用戶提供金融、保險、票據到財務托管等一站式增值服務。
3、實施步驟及內容
(1)一期建設內容
本項目一期從2014年6月開始規劃,2014年10月正式啟動,并于2015年3月投入服務。一期項目平臺聚焦于車貨資源匹配交易,聚焦于改變長途整車運輸行業冗長的環節鏈條,通過互聯網手段縮短貨主與車主的距離,從而做到貨主以更低廉的成本獲得更具保障的服務,車主以更豐厚的利潤多拉快跑,省事省心。
本期目標:
1) 減少中間環節,降低物流成本;
2) 車貨選配更加充分;車貨選配范圍更廣更優化;
3) 迅速智能連接,減少待運及空駛;
4) 通過移動終端,進行智能化在途監控;
平臺在標準化、透明化和智能化等3個維度,進行了精心規劃設計,確保為平臺用戶創造價值。
(2)、二期建設內容
項目二期計劃從2015年4月開始至12月完成,主要項目實施內容將是增值服務。平臺將基于基礎業務之上,開發金融增值、保險服務、票據服務等3大增值服務板塊。
項目開發完成后,可以為平臺用戶提供資金融通,運費墊付等金融增值服務,有效解決用戶資金壓力。
而保險服務一站保,可以為平臺用戶提供低價保險,并將逐步推進大數據應用,最終按照UBI模式,按照貨品、車型、旅程、路線、司機駕駛行為習慣等,進行個性化定價。
票據服務則是給平臺用戶提供票據服務。
(3)、三期建設內容
項目三期計劃從2016年1月開始,預計2016年9月完成,主要項目實施內容是平臺的工具化應用,確保可以多維度延伸,成為平臺用戶和周邊增值提供商的連接工具,工作標準化結構形成有機連接。
(4)、項目實施進度
項目一期:2014年10月至2015年3月
項目二期:2015年4月至2015年12月
項目三期:2016年1月至2016年9月
六 項目投資預算
項目3年投資預計2億元,其中5000萬元為建設成本投資,其余1.5億元為業務運營及宣傳推廣投資。全部投資中,5000萬元由寶供集團自籌,剩余部分一部分通過項目階段完成后產生的利潤解決,另一部分通過引入外部戰略投資解決。投入資金中,70%用于市場開發和推廣,30%用于產品研發和業務運營。
七、平臺下一步發展計劃
1. 企業愿景:
1) 成為中國最大的公路運輸資源交易平臺
2) 幫助中小物流企業成長,讓天下沒有難做的物流生意。
2. 市場定位:
1) 一站式公路運輸資源交易平臺;
2) 依托互聯網和移動互聯應用,為中國公路運輸車、貨源搭建可靠、透明、對等的交易環境,幫助雙方的提高交易效率,降低交易成本,并提供從信用管理、在線交易、透明化運作跟蹤、在線結算等交易服務,同時圍繞用戶的剛性需求,整合社會優質資源,提供金融、保險、票據、油品等系列相關增值服務,提升用戶價值并打造盈利模式。
3. 企業使命:
深入分析公路運輸車、貨源兩端的需求和發展趨勢,堅持以用戶價值和用戶體驗為導向,持續開發和優化交易平臺、應用工具和服務模式,幫助用戶提升交易效率,降低運作成本,并通過整合社會優勢資源,為用戶提供相關增值服務,創造清晰用戶價值;不斷提升公司的市場占有率并獲得相應的利潤,為股東、員工和其他利益方作出貢獻,同時為推動行業進步作出不懈努力。
最新案例
