發布時間:2022-01-07 11:38:53 交通運輸部官微
關注中物聯
為切實做好2022年春運疫情防控和運輸服務保障工作,近日,國務院應對新型冠狀病毒感染肺炎疫情聯防聯控機制春運工作專班印發《2022年綜合運輸春運疫情防控和運輸服務保障總體工作方案》,全文如下:
2022年綜合運輸春運疫情防控和
運輸服務保障總體工作方案
2022年春運將從1月17日開始,至2月25日結束,共計40天。春運期間,人員集中流動性增強,疫情傳播風險加大,防控形勢嚴峻復雜。為指導各地切實做好綜合運輸春運疫情防控和運輸服務保障相關工作,制定本方案。
科學精準做好疫情防控
?引導務工人員錯峰返鄉返崗。各地要根據疫情防控需要,合理調整企業放假和復工時間,積極引導務工人員錯峰返鄉返崗。根據疫情防控和農民工返鄉返崗需要,人力資源社會保障、交通運輸、公安、衛生健康等相關部門要加強工作協同,完善人員信息登記和輸出地輸入地銜接,適時組織開行農民工返鄉返崗“點對點”運輸。人力資源社會保障部門要收集提供有集中返鄉返崗需求的人員信息;衛生健康部門要加強務工人員健康監測;交通運輸部門要統籌運輸需求和運力供給,做好不同運輸方式間、城鄉間的服務銜接,對在春運期間有集中運輸需求的,通過開行包車、專列(包車廂)、包機等方式組織“點對點”有序運輸;公安部門要加強包車交通秩序管理和服務。
?組織高校學生避峰放假開學。教育部門要根據屬地疫情防控要求和教學計劃,優化調整高校寒假放假時間,錯峰安排春季開學返校,節后開學時間盡可能錯開春運時段,確需春運期間開學的,要避開春運返程高峰,即2月5日(正月初五)至8日(正月初八)、2月16日(正月十六)至17日(正月十七)。要全面掌握屬地高校寒假放假、春季開學時間,提前摸排學生離校返校運輸需求,對在春運期間有集中離校返校運輸需求的,要及時通報交通運輸、鐵路、民航部門,具備條件的可組織開行學生包車、專列(包車廂)、包機等“點對點”運輸。
?實施旅游景區限量預約錯峰接待。A級旅游景區合理設置游客接待上限,4A及以上旅游景區除老年人、殘疾人等弱勢群體外,做到應約盡約。嚴格控制旅游團隊規模,嚴格實施跨省旅游經營活動管理“熔斷”機制。文化和旅游部門要在當地黨委、政府領導下,按照屬地疫情防控要求,動態掌握屬地4A及以上旅游景區預約游覽人數等信息,加強與交通運輸部門溝通協作和信息共享,交通運輸部門根據游客交通需求及時優化運輸線路和運力安排,確保運游銜接順暢,減少聚集。
?認真做好交通運輸疫情防控。督促客運和客運場站經營者按規定對場站、交通運輸工具進行通風消毒,嚴格查驗旅客健康碼,開展體溫檢測,提醒旅客全程規范佩戴口罩、落實“一米線”外等候等要求。要優化售票組織,積極拓展線上售票渠道,鼓勵采用人臉識別、刷證核驗等非接觸方式進站,及時增加進出站通道和安檢通道,加強站內客流疏導組織,引導乘客有序分散候車(船、機)和排隊登車(船、機)。按規定落實分區分級交通運輸工具控制載客率、設置隔離區等要求。加強農村地區交通運輸疫情防控。嚴格落實進京客運管控要求,嚴格查驗48小時內核酸檢測陰性證明和“北京健康寶”綠碼;及時暫停14日內有1例及以上感染者的地市進京道路客運服務。加強對春運一線從業人員健康監測和管理,嚴格落實個人防護要求,規范操作流程。交通運輸部、中國民用航空局、國家鐵路集團要結合實際視情修訂完善各方式客運場站和交通運輸工具春運疫情防控指南,并指導各地做好落實。
?強化口岸入境人員閉環管理。沿邊、沿海地區交通運輸部門要繼續落實“外防輸入”工作要求,嚴格執行公路水運口岸入境運輸“客停貨通”政策。嚴格落實民航入境人員疫情防控各項措施。在當地疫情防控領導機構統一領導下,以最嚴措施組織做好“點對點一站式”入境人員接運工作,確保車輛人員保障到位、現場指揮調度到位、司乘人員防護到位、車輛消殺到位、轉運流程形成完整閉環。對口岸直接接觸入境人員、物品、環境的高風險崗位人員,嚴格落實集中居住、封閉管理,做到人員相對固定、規范防護,及時輪換,并實施高頻核酸檢測和日常健康監測。
?強化口岸環境檢測消毒。針對候機樓、候車室、港口客運站等重點場所環境,以及機場廊橋和設備等,定期開展預防性消毒,對旅客和行李高頻接觸的物體表面加大消毒頻次,對入境交通工具嚴格消毒,對運輸感染者的口岸交通工具嚴格終末消毒,并及時開展消毒評價,嚴格規范處置入境交通工具產生的固液體廢棄物。
?加強冷鏈等物流防控管理。各地要督促指導進口冷鏈食品物流企業加強防控知識培訓,建立健全并嚴格落實消毒通風、從業人員防護、信息登記等操作規程,建立員工健康異常報告制度,一旦發現疑似癥狀等情況應當及時上報,并采取有效處置措施。地方疫情防控領導機構應加強對引航員、直接接觸冷鏈食品的港口裝卸人員,以及駕駛員、裝卸工、船員等一線人員的勞動保護,納入“應檢盡檢”范圍,按規定定期開展核酸檢測,優先接種疫苗。按規定做好進口高風險非冷鏈集裝箱的國內段運輸載運工具,以及箱體內壁消毒工作。
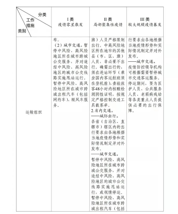
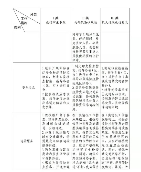
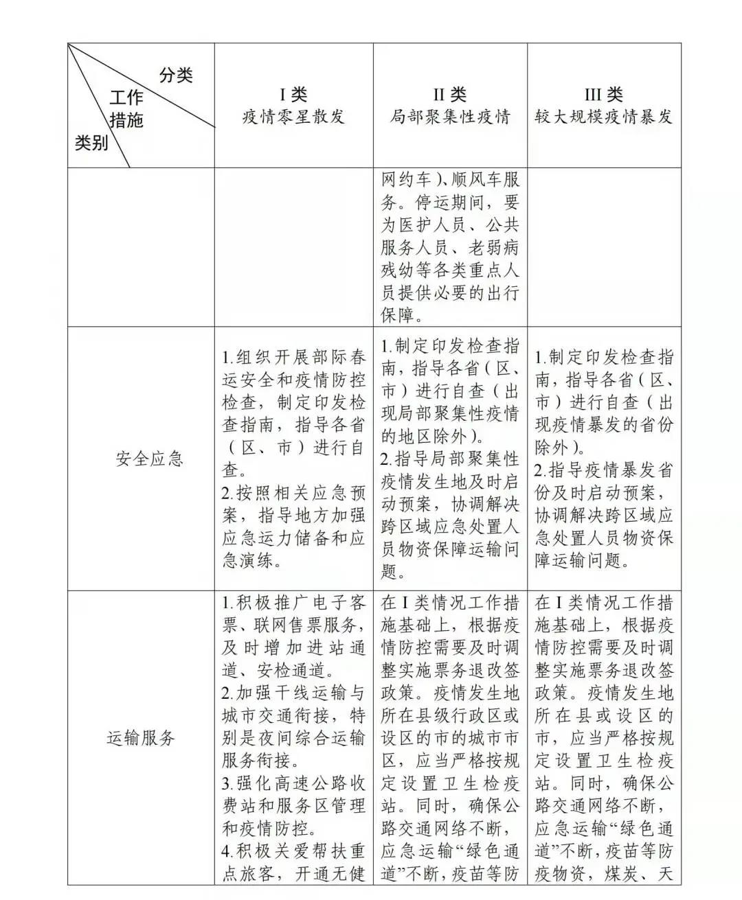
?加強疫情防控應急準備。各地要根據突發疫情不同規模等級,以及可能引起的交通管控、客流突變等情況,按照《2022年綜合運輸春運疫情防控分類應對工作預案要點》,周密安排運輸組織、安全應急、運輸服務,加強人員保障和物資儲備,確保運力和保障隊伍安全可靠,防疫物資處于有效期或正常運轉。對應急運輸組織、響應程序、應急措施等方面,要強化應急演練和業務培訓,提高應急處置能力,確保及時有效應對突發情況。
全力確保交通運輸安全有序運行
?加強安全監督管理。要壓實企業安全生產主體責任,督促運輸生產經營單位嚴格執行安全管理規定要求,認真開展安全隱患自檢自查,對發現的問題隱患做到立查立改。要嚴格落實主管部門安全監管責任,加強“兩客一?!敝攸c營運車輛動態監控,圍繞客運樞紐場站(碼頭)、農村客運、城市交通、農村渡口渡船、“六區一線”重點水域和四類重點船舶,進一步加大安全督導檢查力度。
?強化安全應急準備。要針對惡劣天氣和交通運輸安全生產事故等各類突發事件可能造成的運輸受阻、旅客集中聚集、險情事故等情況,完善有關預案,建立協同工作機制,統籌做好應急運力、物資儲備及應急運輸組織等工作,發生突發情況,及時啟動應急響應,迅速有效處置。如遇冰凍、雨雪、大風、霧霾等惡劣天氣,要多渠道及時發布預警信息,引導旅客合理安排計劃,監督客運企業嚴格落實限行、禁航、停飛規定,保障旅客安全有序出行。
?全力確保安全穩定。各地要深入排查交通運輸大貨車、出租車和網約車司機等重點群體穩定風險,強化對交通運輸新興業態監管,強化重點人員的教育疏導,將矛盾風險化解在基層和萌芽狀態,維護群眾合法權益,確保安全穩定。
強化旅客出行服務保障
?切實做好旅客運輸組織。各部門要加強協同聯動,共同研判分析春運客流趨勢特點,在做好疫情防控工作基礎上,優化運力調配,科學安排班次計劃,加大客運樞紐場站、公園、商超、景區等重點區域運力投放和應急調度,積極發展機動靈活、小批量的班車客運定制服務,有效滿足群眾出行需求。強化干線運輸與城市交通銜接,組織做好旅客聯程運輸,特別是夜間到達旅客疏運,推動鐵路與城市軌道交通安檢流程優化,提高進站和換乘效率。各地與鐵路部門要加強溝通,因疫情防控需暫停鐵路車站乘降業務的,要提前協調,鐵路部門要周密安排,保證鐵路安全暢通。要及時調整落實票務退改簽政策,認真做好旅客組織和信息發布。
?強化重點旅客服務保障。指導督促客運樞紐站場嚴格落實環境衛生要求和服務標準。關愛幫扶老幼病殘孕等重點旅客,根據客流情況及時增加售票窗口和自助售票終端,為不會使用或者沒有智能手機的老人、兒童等乘客提供代查健康碼、協助信息填報等服務。落實軍人、消防救援人員依法優先優惠政策。針對務工、學生等客流人群,積極開展上門售票、專線運行等服務。
?嚴查違法違規行為。交通運輸、公安等部門要強化協同合作,依法從嚴查處春運期間非法營運、客車違規異地經營、貨車違法載人及超限超載等違法違規行為。落實《交通運輸部辦公廳 公安部辦公廳 國家市場監督管理總局辦公廳關于充分利用信息化手段切實加強道路旅客運輸非法違規運營精準協同治理工作的通知》(交辦運〔2021〕80號)要求,充分發揮大數據技術優勢,提前梳理排查非法營運車輛和企業,加強部門執法協作,協同實施精準打擊,依法從嚴懲處非法營運行為,推動非法營運治理工作向線上線下精準化查控轉變。
加強路網和重點物資運輸保通保暢
?加強路網運行服務。加強春運高峰時段、重點路段的路網運行動態監測,特別是城市周邊路網流量分析研判,及時發布路況信息,引導公眾錯峰避峰出行。強化高速公路收費站和服務區環境管理和疫情防控。加強高速公路收費車道運行監測和維護,提升異常情況處置能力,避免造成車輛、人員擁堵。
?切實做好重點物資運輸保障。要組織做好新冠病毒疫苗、核酸檢測試劑、口罩等疫情防控物資,煤炭、天然氣等能源物資,以及糧食、肉禽、蔬菜等生活物資運輸,保障上述物資運輸車輛優先便捷通行。特別要做好疫情重點地區市場保供和生產生活物資運輸保障工作,確保應急運輸暢通高效。在做好疫情防控的前提下,采取有效措施確保生產生活物資出入境運輸順暢。
壓緊壓實工作責任
?落實地方主體責任。各地各部門要充分認識做好2022年春運疫情防控和運輸服務保障工作的重大意義,嚴格落實黨中央、國務院決策部署,切實提高政治站位,堅持“外防輸入、內防反彈”,堅持常態化精準防控和局部應急處置相結合,落實地方主體責任,根據疫情風險情況引導科學有序出行,防止“一刀切”,有力有序做好綜合運輸春運疫情防控和運輸服務保障工作。
?健全完善工作機制。為做好2022年春運疫情防控和運輸服務保障工作,國務院聯防聯控機制成立春運工作專班,交通運輸部為組長單位,國家發展改革委、國家衛生健康委為副組長單位,教育部、公安部、人力資源社會保障部、文化和旅游部、應急管理部、中國氣象局、國家鐵路局、中國民用航空局、中央軍委后勤保障部、中華全國總工會、共青團中央和國家鐵路集團為成員單位。各地要在當地疫情防控領導機構下成立春運工作專班,制定本地區綜合運輸春運疫情防控和運輸服務保障實施方案,統籌做好春運疫情防控和運輸服務保障工作。各?。▍^、市)春運工作專班要及時將實施方案報國務院聯防聯控機制春運工作專班備案。
?加強運行動態監測。各地要針對春運期間人員集中流動可能增大疫情傳播的風險,提前研究謀劃疫情防控和錯峰控流相關工作舉措,加強動態監測,及時研判當地疫情發展態勢和客流變化趨勢,適時調整防控策略,針對性做好運輸服務組織保障,以及重點客流群體出行引導工作。
?強化信息報送共享。各地春運工作專班要建立工作信息日報制度,加強部門間信息互通,及時共享疫情發展態勢、天氣變化、職工錯峰放假、高校學生避峰開學、景區限量預約錯峰入園、客流運行、運輸組織等信息。各?。▍^、市)春運工作專班要按照國務院聯防聯控機制春運工作專班的要求,及時報送春運疫情防控和運輸服務有關信息、工作動態及需協調解決的事項。
?加強輿論宣傳引導。各地要積極宣傳減少人員流動、減少旅途風險、減少人員聚集、加強人員防護的有效做法,引導公眾錯峰避峰出行,減少不必要出行,特別是非必要不前往中、高風險地區。要以“車、船、路、港、站”等交通服務設施和窗口為載體,及時發布疫情防控要求、安全提示。各地公路疫情防控檢查站點、客運場站要張貼“各地疫情防控政策措施”專欄海報,積極在相關線上平臺展示推廣“各地疫情防控政策措施”專欄,為群眾提供查詢服務。要加強先進典型報道,積極宣傳反映一線職工堅守崗位、做好疫情防控和運輸服務保障的感人事跡。
相關閱讀
每日 推薦
- 張國清在貴州、重慶調研時強調:加快制造業數智化轉型升級 扎實推進國有企業創新發展
- 何立峰在湖北、湖南調研時強調:持續推動外貿提質增效 打通全國統一大市場建設卡點堵點
- 丁薛祥出席第二屆中歐班列國際合作論壇開幕式并致辭
- 工信部:到2027年建成200個左右高標準數字園區
- 四川年內實現普貨車輛智能年審
- 長三角有色金屬產業規劃建設統一大市場
- 我國快遞包裹市場規模連續11年全球第一
- 《中歐班列發展報告(2025)》發布:有力保障國際產業鏈供應鏈穩定
- 力挺專精特新中小企業 更多政策舉措加快制定——將深入開展夯基提質行動 探索建設賦能中心
- 國家郵政局公布2025年10月份郵政行業運行情況
- 國際綠色燃料聯盟在香港成立




