發布時間:2022-09-09 09:51:39 中物聯危化品物流分會
關注中物聯
本周六將迎來中秋小長假,9月10日至9月12日。針對五天的假期,每年各地都會出臺相關限行政策,請駕駛員朋友們留意相關路況信息,提前安排好運輸計劃!
廣東省
中秋限行:2022年9月10日0零時至9月12日24時
常規限行:廣東省境內高速公路0時至6時禁止危險貨物運輸車輛通行。
廣西省
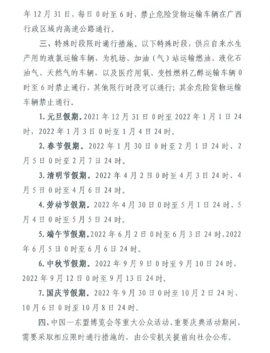
中秋限行:2022年9月9日0零時至9月10日24時;2022年9月12日0時至9月13日24時
常規限行:自2022年1月1日起至2022年12月31日,每日0時至6時,禁止危險貨物運輸車輛在廣西行政區域內高速公路通行。
山東省
山東省境內高速公路禁止載運爆炸物品、易燃易爆化學物品以及劇毒、放射性等危險物品的機動車通行,具體禁行時間為2022年9月10日0時至9月13日6時。
河南省
按照河南省高速公路危險貨物運輸車輛常態化通行管理措施:元旦、春節、清明節、勞動節、端午節、中秋節、國慶節等法定節假日,全天禁止危險貨物運輸車輛在全省高速公路通行。2022年中秋假期:2022年9月10日0時至9月13日6時,河南高速公路禁止危險貨物運輸車輛通行。
以下路段全天禁危險貨物運輸車輛通行:
(一)呼北高速(G59)河南境內全段(危險貨物運輸車輛可繞行二廣高速[G55]等路段) ;
(二)晉新高速(G5512)豫晉界至焦作西站( K33.5-K46) (危險貨物運輸車輛可繞行二廣高速[G55]等路段) ;
(三)南林高速(S22)豫晉界至安陽開發區站(K103-K185.4) (危險貨物運輸車輛可繞行234國道、341國道等路段 )。
湖南省
根據湖南省公安廳和省交通運輸廳聯合發布的《關于危險物品運輸車高速公路限時禁行的通告》,提醒危險物品運輸車輛在中秋期間全天24小時禁止在高速公路通行(供應自來水生產用的液氯運輸車輛,燃油、天然氣運輸車輛0時至6時禁止通行,其他時段不受限制)。
江蘇省
中秋期間,江蘇高速對危化品運輸車全路網全時段禁行,部分重要路段、節點實施交通管制政策,相關車輛假日期間勿進限行路段。
重慶市
每年元旦、春節、清明節、勞動節、端午節、中秋節、國慶節等重大節日期間及其他重要時期,將臨時限制危險貨物運輸車輛通行重慶市高速公路。
S39渝長復線高速石廟互通至長壽北樞紐互通段雙向、G65包茂高速大鋪子互通至巴南收費站段(單向),全天24小時禁止危險貨物運輸車輛通行。禁行后,通行復盛至長壽雙向的受限車輛,可仍通過滬渝高速(老渝長線)繞行;通行南川至巴南方向的受限車輛,可通過G65包茂高速大鋪子互通經南兩高速、石渝高速至茶園收費站繞行。
常規限行:每日0時至6時禁行危險品運輸車。
山西省
據交管部門交通管制,在重大節假日期間,除服務區供油車輛外,禁止危化品車輛駛入高速公路行駛。
常規限行:每日0時至6時及全國性公眾假日期間。禁止在高速公路通行。
江蘇省徐州市
中秋限行:9月9日18時至9月13日6時期間全市高速禁止危險品車輛通行
江西省
常規限行:禁行時段每日0時一6時(全國公共假日期間,全天禁止駛入高速公路)。
安徽省
常規限行:每日0至6時禁行危險品運輸車。
每日 推薦










